±´Ë¹ÌØ

¡¾ÄÚ²¿Í¶×ʻ㱨¡¿2015±±¶·µ¼º½×¨Ìâ»ã±¨

ÐÐÒµ¶¯Ì¬  ¹¦·ò : 2015-12-11

Ò»¡¢ÖØÒª¸ÅÏë

1¡¢È«Çò»¯½«Íƶ¯±±¶·²úÒµÉú̬Éý¼¶Æõ»ú,Õþ²ßÖ§³ÖÓÐÍû½øÒ»²½¼ÓÂëÐÐÒµÓ­À´»úÔµ¡£

    ±±¶·ÎÀÐǵ¼º½ÏµÍ³ÔÚ½ñÄêб±¶·ÎÀÐÇÉý¿ÕºóÕýʽ½øÈëÈ«Çò²¼¾Ö¡£±±¶·µ¼º½ÏµÍ³²úÒµÉú̬µÄ¹¹½¨½«³ÉΪ±±¶·È«Çò·¢Õ¹µÄ³ÁÐÄ,Çø±ðÓÚ±±¶·¶þ´ú³ÁµãÖ§³Ö¾ü¹¤ÐèÒª¶Ô²úÒµÉú̬¹¹½¨ÐèÒª²»¸ßµÄÌØµã,È«Çò»¯±±¶·µÄʵÏֱؽ«×ųÁÓÚ²úÒµÁ´ÏµÍ³µÄ¹¹½¨¡£ÓÈÆäÔÚÐÐÒµºÍÃñÓñ±¶·µ¼º½ÀûÓ÷½Ãæ,¹¹½¨ÃÀÂúµÄ²úÒµÉú̬ϵͳ½«ÊÇÖúÍÆ±±¶·×ßÏòÈ«ÇòÀûÓõĹؼü¡£ÎÒÃÇÒÔΪ,ÔÚ¼´½«È«Ã沿ÊðÈ«Çò¸²¸ÇÎÀÐǵÄʱµãÉÏ,È«·½Î»Ìá³ö´óÁ¦Ö§³Ö±±¶·²úÒµÉú̬µÄÕþ²ß¼«¶È±ØÒª,¹ú¶ÈÖ§³ÖÕþ²ßÓÐÍû½øÒ»²½¼ÓÂë,ÐÐÒµ½«Ó­À´Ê®Äê»úÔµ¡£

2¡¢ÔÚ¹ú·À°²È«ËßÇóÏÂ,¾ü¹¤±±¶·ÊDZ±¶·¶þ´úÖØÒª²úÒµÐèÒªÒѳöÏÖ·¢×÷Ç÷Ïò¡£

    ¹ú·À°²È«µÄ¿¼Á¿ÊÇÊÀ½çÁйú·¢Õ¹×ÔÓÐÎÀÐǵ¼º½µÄµÚÒ»ÍÆ¶¯Á¦,ÍѽڶÔÃÀ¹ú GPS µÄÒÀÀµ,·¢Õ¹×ÔÓÐÎÀÐǶ¨Î»¡¢ÊÚʱ¡¢µ¼º½¡¢Í¨Ñ¶µÈϵͳÊÇÎÒ¹ú¹ú·À¡¢°²È«³ö²úµÈ¶àÁìÓòµÄ»ð¼±ÐèÒª¡£±±¶·¶þ´úµÄÑÇÌ«×éÍøÖØÒªÐèÒªÆðÔ´ÓÚ¾ü¹¤ºÍ¹ú¶È°²È«·½ÃæµÄÀûÓÃÐèÒª,¹úÄÚÖØÒªµÄ¾üÓö©µ¥¾ùÒѳöÏÖ¼±¾çÉÏÁ¿Ç÷Ïò¡£Ëæ×ű±¶·ÔÚ¶¨Î»¾«¶ÈµÈ¼¼ÊõÖ¸±êµÄ²»ÐÝÌáÉý,Ô¤¼Æ¾ü¹¤±±¶·ÔÚ½«À´ 2-3 ÄêÈÔ½«ÊDZ±¶·µ¼º½µÄÖØÒªÐèÒªµØµã,ÓÐÍûά³Ö³ÖÐø¸ß¿ìµÄÔö³¤¡£ÎÒÃÇÒÔΪ,¾ü¹¤ÐèÒªÊDZ±¶·µÄ¸ÕÐÔÐèÒª,µ±Ç°ÒÀÈ» ÒÔ±±¶·¶¨ÐÍÖÕ¶Ë´ó¾Ö²É¹º,ÔÚ¾ü¶ÓÌåÔ춦еĴ󲼾°ÏÂ,½«À´ÓÐÍûÖð²½×ª»¯ÎªÄ£¿é»¯²É¹º,²É¹ºÁ´²úÉú±ä¶¯,µ«¾ß±¸Ö÷Ìâ¾üÓñ±¶·¼¼ÊõµÄ ÆóÒµÈÔ½«³ÖÐø³ÁµãÊÜÒæ¡£

3¡¢“±±¶·”È«Çò»¯¿ªÆô¾Þ´óÃñÓÃÊг¡,³Áµã¿´ºÃ¹úÄÚÆóÒµ»¥ÁªÍø+ÔËÓª²¼¾Ö¡£

    ÃñÓÃÊг¡ÊDZ±¶·µ¼º½½«À´×î´óµÄÊг¡,ͬʱҲÊDZ±¶·µ¼º½ÏµÍ³²úÒµÉú̬·¢Õ¹µÄ³Ö¾ÃÇý¶¯Á¦,µ«Í¬Ê±Ö±½ÓÃæ¶ÔÕ¼ÓÐÃñÓõ¼º½Êг¡ 95%·Ý¶îµÄGPS¾ºÕù¡£ÐÐÒµºÍÃñÓÃÊг¡Æô¶¯Íƶ¯²úÒµÁ´·¢Õ¹»úÔµ,ÔڵײãоƬ¼¼Êõ·½Ãæ,ÓÉÓÚÃæ¶ÔÈ«ÇòÔ̺¬¸ßͨ¡¢²©Í¨ÒÔ¼°»ªÎªº£Ë¼µÈµÄÖ±½Ó¾ºÕù,Ô¤¼Æ¹úÄÚÆäËû±±¶·Ð¾Æ¬³§ÉÌÃæ¶Ô½Ï´óѹÁ¦¡£ÔÚÔËÓª·½Ãæ,Ŀǰ±±¶··ÖÀí×ÊÖÊÊÚȨ¼«¶ÈÓÐÏÞ,ÓÐ¹ØÆóÒµÓÐÍû²ûÑïÏÈ·¢ÓÅÊÆ,ÔÚ±±¶·ÔËÓª·½Ãæ´Ó¼¼Êõϵͳµ½ÔËÓª¹æÄ£ÐγÉÓÅÊÆ,³ÉΪ¹úÄÚÆóÒµÔÚ½«À´±±¶·»¥ÁªÍø+ÔËÓª·½ÃæÈ·¶¨ÐԽϸߵĻúÓö¡£ÎÒÃÇÒÔΪ,¾ü¹¤±±¶·ºÍÃñÓñ±¶·µÄ²úÒµÁ´ÏµÍ³½«´æÔÚ½ÏÏÔÖø²î¾à,ÐÐÒµºÍÃñÓñ±¶·µÄÖØÒª»úÓö½«ÔÚÔËÓª¡£

¶þ¡¢ÎÀÐǵ¼º½¿ªÆôÈ«Çò»¯¹ý³Ì

    ÎÀÐǵ¼º½ÏµÍ³ÊÇÖ¸ÀûÓõ¼º½ÎÀÐǶԵØÃæ¡¢º£Ñ󡢿ÕÖкͿռäÓû§½øÐе¼º½¶¨Î»µÄ¼¼Êõ,ÆäÖØÒª×é³É²¿ÃÅÔ̺¬µ¼º½ÎÀÐÇ¡¢µØÃæÌ¨Õ¾ÒÔ¼°Óû§¶¨Î»É豸¡£ÎÀÐǵ¼º½×ÛºÏÁË´«Í³µ¼º½ÏµÍ³µÄÀûÒæ,ÕæÕýʵÏÖÁ˸÷ÀàÆøÏóǰÌáÏÂÈ«Çò¸ß¾«¶È±»¶¯Ê½µ¼º½¶¨Î»¡£³ö¸ñÊǹ¦·ò²â¾àÎÀÐǵ¼º½ÏµÍ³,²»Ö»ÄÜÌṩȫÇòºÍ½üµØ¿Õ¼äÂ½ÐøÁ¢Ì帲¸Ç¡¢¸ß¾«¶ÈÈýά¶¨Î»ºÍ²â¿ì,²¢ÇÒ¿¹×ÌÈÅÄÜÁ¦Ç¿¡£

±´Ë¹ÌØ--È«Çò×îÉÝ»ªµÄÓÎϷƽ̨

    ÎÀÐǵ¼º½ÏµÍ³µÄ¸ù»ùµÀÀíÊÇÕÉÁ¿³öÒÑÖªµØÎ»µÄÎÀÐǵ½Óû§½Ó¹Ü»úÖ®¼äµÄ¾àÀë,¶øºó×ۺ϶à¿ÅÎÀÐǵÄÊý¾Ý¾Í¿É֪·½Ó¹Ü»úµÄ¾ßÌåµØÎ»¡£Òª´ïµ½ÕâÒ»Ö÷ÕÅ, ÎÀÐǵĵØÎ»Äܹ»Æ¾¾ÝÐÇÔØÊ±ÖÓËù¼Í¼µÄ¹¦·òÔÚÎÀÐÇÐÇÀúÖвé³ö¡£¶øÓû§µ½ÎÀÐǵľàÀëÔòͨ¹ý¼Í¼ÎÀÐÇÐźŴ«²¼µ½Óû§Ëù¾­ÀúµÄ¹¦·ò,ÔÙ½«Æä³ËÒÔ¹â¿ìµÃµ½——ÓÉÓÚ´óÆø²ãµçÀë²ãµÄ×ÌÈÅ,ÕâÒ»¾àÀë²¢²»ÊÇÓû§ÓëÎÀÐÇÖ®¼äµÄÕæÊµ¾àÀë,¶øÊÇα¾à(PR)¡£ÒÔĿǰÖ÷Á÷µÄ GPS ΪÀý,µ± GPS ÎÀÐÇÕý³£¹¤×÷ʱ,»á²»ÐݵØÓà 1 ºÍ 0 ¶þ½øÔìÂëÔª×é³ÉµÄÎ±Ëæ»úÂë(¼ò³ÆÎ±Âë)·¢Éäµ¼º½µçÎÄ¡£GPSϵͳʹÓõÄαÂëÒ»¹²ÓÐÁ½ÖÖ,±ðÀëÊÇÃñÓÃµÄ C/A ÂëºÍ ¾üÓÃµÄ P(Y)Âë¡£C/AÂëÆµÂÊ1.023MHz,³Á¸´ÖÜÆÚÒ»ºÁÃë,Âë¼ä¾à 1 ΢Ãë,Ï൱ÓÚ 300m;P ÂëÆµÂÊ10.23MHz,³Á¸´ÖÜÆÚ 266.4 Ìì,Âë¼ä¾à 0.1 ΢Ãë,Ï൱ÓÚ 30m¡£¶ø Y ÂëÊÇÔÚ P ÂëµÄ»ù´¡ÉÏÐγɵÄ,±£ÃÜ»úÄܸü¼Ñ¡£µ¼º½µçÎÄÔ̺¬ÎÀÐÇÐÇÀú¡¢¹¤×÷Çé¿ö¡¢Ê±ÖÓ¸üÕý¡¢µçÀë²ãʱÑÓ½¨¸Ä¡¢´óÆøÕÛÉ佨¸ÄµÈÐÅÏ¢¡£ËüÊÇ´ÓÎÀÐÇÐźÅÖнâµ÷Ôì³öÀ´,ÒÔ 50b/s µ÷ÔìÔÚÔØÆµÉÏ·¢ÉäµÄ¡£

    µ¼º½µçÎÄÖеÄÄÚÈÝÖØÒªÓÐÒ£²âÂ롢ת»»Âë¡¢µÚ 1¡¢2¡¢3 Êý¾Ý¿é,ÆäÖÐ×î³ÁÒªµÄ ÔòΪÐÇÀúÊý¾Ý¡£µ±Óû§½ÓÊܵ½µ¼º½µçÎÄʱ,ÌáÈ¡³öÎÀÐǹ¦·ò²¢½«ÆäÓë×Ô¼ºµÄʱÖÓ×ö¶Ô±È±ã¿ÉµÃÖªÎÀÐÇÓëÓû§µÄ¾àÀë,ÔÙÀûÓõ¼º½µçÎÄÖеÄÎÀÐÇÐÇÀúÊý¾ÝÍÆËã³öÎÀÐÇ·¢ÉäµçÎÄʱËù´¦Î»ÅZ,Óû§ÔÚ WGS-84 ´óµØ×ø±êϵÖеÄλÅZ¿ìÂʵÈÐÅÏ¢±ã¿ÉµÃÖª¡£

    ÓÉÓÚÓû§½ÓÊÜ»úʹÓõÄʱÖÓÓëÎÀÐÇÐÇÔØÊ±ÖÓ²»³ÉÄÜ×ÜÊÇͬ²½,ËùÒÔ³ýÁËÓû§µÄÈýÎ¬×ø±ê x¡¢y¡¢z ±í,»¹ÒªÒý½øÒ»¸öΔ t ¼´ÎÀÐÇÓë½Ó¹Ü»úÖ®¼äµÄ¹¦·ò²î×÷Ϊδ֪Êý,¶øºóÓà 4 ¸ö·½³Ì½«Õâ 4 ¸öδ֪Êý½â³öÀ´¡£ËùÒÔÈôÊÇÏë֪·½Ó¹Ü»úËù´¦µÄλÅZ,ÖÁÉÙÒªÄܽӹܵ½ 4 ¸öÎÀÐǵÄÐźÅ¡£

±´Ë¹ÌØ--È«Çò×îÉÝ»ªµÄÓÎϷƽ̨

ÎÀÐǵ¼º½ÏµÍ³³É´ó¹ú±êÅä

    ÃÀ¹úµÄ GPS ÎÀÐǵ¼º½ÏµÍ³½¨ÉèʼÓÚÉÏÊÀ¼Í 60 Äê´úºóÆÚ,ͨ¹ý¾üÂë(P Âë)¡¢ÃñÂë(C/A Âë)±ðÀë¿í·ºÓÃÓÚ¾üÓúÍÃñÓÃÁìÓò¡£Ëæ×۵¶·ÊµÏÖºÍÈ«Çò¾­¼ÃµÄÅ·¢Õ¹,ÃÀ¹úµ±¾Ö°ä·¢ 2000 ÄêÖÁ 2006 ÄêÆÚ¼ä,ÔÚ±£ÕÏÃÀ¹ú¹ú¶È°²È«²»ÊÜÍþвµÄǰÌáÏÂ,È¡µÞ SA Õþ²ß,GPS ÃñÓÃÐźž«¶ÈÔÚÈ«ÇòÁìÓòÄڵõ½¸ÄÉÆ,ÀûÓà C/A Âë½øÐе¥µã¶¨Î»µÄ¾«¶Å×É 100 Ã×Ìá¸ßµ½ 20 Ã×,Õ⽫½øÒ»²½Íƶ¯ GPS ¼¼ÊõµÄÀûÓÃ,ÌáÓâÔ½²úÁ¦¡¢×÷ҵЧÄÜ¡¢¿ÆÑ§Ë®Æ½ÒÔ¼°ÈËÃǵÄÉúÑÄÖÊÁ¿,´Ì¼¤ GPS Êг¡µÄÔö³¤¡£ÃÀ¹úµÄ GPS ÊÇÄ¿Ç°Î¨Ò»È«ÃæÔËÐеÄÎÀÐǵ¼º½ÏµÍ³,Õ¼¾ÝÈ«Çò 90%ÒÔÉϵÄÀûÓ÷þÎñ,ÔÚϵͳµÄ³ÉÊìÐÔ¡¢·þÎñ¾«¶ÈµÈ·½Ãæ¶¼´¦ÓÚÈ«Çò×îµ±ÏȵÄˮƽ¡£1990 ÄêµÄº£ÍåÕ½Õù,GPS ϵͳ³õ´Î±»ÀûÓÃÓÚʵս±ãÒ»Õ½³ÉÃû,ËüÔÚ±øÆ÷Ôìµ¼¡¢ÈËÔ±¶¨Î»¡¢×ÊÔ´µ÷ÅäµÈ·½Ãæ²ûÑïÁ˾޴óµÄ×ÜÓá£

    ¼øÓÚÎÀÐǵ¼º½¼¼ÊõÔÚ¹ú¶È°²È«¡¢¾­¼Ã³ö²úÒÔ¼°ÃñÉúµÈ·½ÃæµÄ¾Þ´ó×÷ÓÃ,ÊÀ½çÁйú·×·×ÆðÍ·½¨Éè×Ô¼ºµÄÈ«ÇòÎÀÐǵ¼º½ÏµÍ³ÒÔÍѽڶÔÃÀ¹ú GPS ϵͳµÄÒÀÀµ¡£È«Çòµ¼º½ÎÀÐÇϵͳ(Global Navigation Satellite System,GNSS)ÔçÔÚ 2012Äê¾ÍÒÑ ¾­ÐγÉÁË‚“1+3”µÄ¸ñ¾Ö,ÆäÖЂ“1”´ú±íÄ¿Ç°Î¨Ò»È«ÃæÔËÐв¢´¦ÓÚ¢¶ÏְλµÄÃÀ¹úGPS,“3”´ú±íÖйúµÄ±±¶·ÎÀÐǵ¼º½ÏµÍ³(BeiDou Navigation Satellite System,BDS),¶íÂÞ˹µÄ¸ñÂåÄÉ˹(Glonass)µ¼º½ÒÇϵͳ,ÒÔ¼°Å·ÖÞµÄÙ¤ÀûÂÔ(Galileo)µ¼º½ÏµÍ³¡£

 

±´Ë¹ÌØ--È«Çò×îÉÝ»ªµÄÓÎϷƽ̨
     È«ÇòÎÀÐǵ¼º½ÏµÍ³ÒѽøÈë¼Ó¿ì²¿ÊðºÍÉý¼¶½¨Éè¶¥·åÆÚ, ¾ÝGSAÔ¤¼Æ 2010-2020 ÄêÈ«ÇòÎÀÐǵ¼º½ÏµÍ³Êг¡¹æÄ£ÓÉ 770 ÒÚÃÀÔªÔö³¤µ½ 2,200 ÒÚÃÀÔª,10ÄêÔö³¤2.85 ±¶,Äê¾ù¸´ºÏÔö³¤ÂÊ´ïµ½ 11%,ÆäÖÐÎÒ¹ú±±¶·µ¼º½ÏµÍ³½¨ÉèÊǽ«À´10ÄêÈ«ÇòÎÀÐDzúÒµ¼±¾çÔö³¤µÄÖØÒª¶¯Á¦¡£

     Áí±í,ÎÀÐǵ¼º½²úÒµÒѾ­µ½ÁËÏò¹æÄ£»¯¡¢¹«¹²»¯ºÍÈ«Çò»¯·¢Õ¹µÄ¹Ø¼üתÕ۵㡣 Äܹ»Ô¤ÆÚµÄÊÇÔÚ½«À´ 3 µ½ 5 Ä깦·òÄÚ,ÎÀÐǵ¼º½²úÒµ½«ÆðÍ··¢×÷ÐÔÔö³¤¡£¼øÓÚ´Ë¿Ì GNSS ÒÀÈ»´¦ÓÚ‚1+3µÄ¸ñ¾Ö,ÔÚ½«À´µÄ 3-5 Ä깦·òÀï,GPS ÒÀÈ»½«ÊÇΨһµÄ¿É²»±äÊÇÓõÄÈ«Çò¶¨Î»ÏµÍ³¡£ÎªÁËÔçÈÕÍ»ÆÆ GPS ¢¶ÏµÄ¸ñ¾Ö,Ò²Ëæ×Ÿ÷´óÎÀÐÇϵͳµÄÈÕÒæÃÀÂú,¸÷´óϵͳ֮¼äµÄÏ໥¼æÈÝÒÑÊÇ´óÊÆËùÇ÷¡£

     Ö»¹ÜÈ«Çò¼¸´óÎÀÐǵ¼º½ÏµÍ³¶¼ÔÚÅ·¢Õ¹,µ«Ö÷ÌâÊг¡µÄÎÀÐǵ¼º½²úÒµ¹æÄ£ÖÁ½ñÎ´Í»ÆÆ 1,000 ÒÚÃÀÔª¡£Òò¶ø,ÎÒÃÇÒÔΪȫÇòÎÀÐǵ¼º½²úÒµÈÔ´¦Ôڵͼ¶·¢Õ¹½×¶Î,×ÜÌå¿´À´ÎÀÐǵ¼º½²úÒµÈÔÊÇÐÂÐ˵IJ¢ÓµÓо޴ó·¢Õ¹Ç±Á¦µÄ²úÒµ¡£µ«ÊÇ,ÎÀÐǵ¼º½²úÒµ×÷Ϊһ¸öǰհÐÔ¡¢ÐÂÐ˵IJúÒµ,Æä·¢Õ¹¹ý³Ì±ØÈ»»áÊǸöÂþ³¤¶øÆé᫵Ĺý³Ì,ÕâÆäÖбØÒªÖÂÁ¦ÓªÔìºÃµÄÊг¡·ÕΧ,²»Ðݽ¨Éè¼°ÃÀÂú¸÷Àà»ù´¡ÉèÊ©,»ñµÃ¹æÄ£¾­¼ÃЧӦ,ͬʱ±ØÒª¼ÓÇ¿¶ÔÓû§µÄ½ÌÓýºÍÐû´«¡£

     Ëæ×ÅÎÀÐǵ¼º½¼¼ÊõÉî¿ÌÐÐÒµÀûÓÃÒÔ¼°ÔÚ¹«¹²Ïû·ÑÊг¡µÄ½øÒ»²½±é¼°,ÎÒÃÇÒÔΪÕâÒ»²úÒµÊг¡½«¼±¾ç´ò¿ª¡£Áí±í,ÎÒÃÇÒÔΪÎÀÐǵ¼º½Êг¡Ä¿Ç°´¦Óڵͼ¶·¢Õ¹½×¶Î¸³ÓèÁ˱±¶·µ¼º½µÄÒ»¸ö»Æ½ð·¢Õ¹»úÓö¡£±±¶·µ¼º½ÒѾ­ÔÚÑÇÌ«ÆðÍ·ÔËÐÐÇÒÈ«Çò»¯ÍƹãÒÑ¿ªÆô,ÎÒÃÇÒÔΪÆä·¢Õ¹½«ÊÜÒæÓÚÈ«ÇòÎÀÐǵ¼º½Êг¡µÄÔö³¤,ͬʱ±±¶·½«»ñµÃ¸ü¶àµÄÀûÓôӶøÓлúÓö´Ó GPS ÊÖÀï´ò½ÙÐÂÐ˵ÄÊг¡¡£

±±¶·ÊµÏÖÑÇÌ«µØÓò¸²¸ÇÍÆ¶¯È«Çò×éÍø

     ±±¶·ÎÀÐǵ¼º½ÏµÍ³ÊÇÎÒ¹úÔÚÖ´ÐеÄ×ÔÖ÷·¢Õ¹¡¢¶ÀÁ¢ÔËÐеÄÈ«ÇòÎÀÐǵ¼º½ÏµÍ³¡£ÏµÍ³½¨ÉèÖ¸±êÊÇ:½¨³É¶ÀÁ¢×ÔÖ÷¡¢Ê¢¿ª¼æÈÝ¡¢¼¼ÊõÏȽø¡¢²»±ä¿¿µÃסµÄ¸²¸ÇÈ«ÇòµÄ±±¶·ÎÀÐǵ¼º½ÏµÍ³,ÍÆ½øÎÀÐǵ¼º½²úÒµÁ´ÐγÉ,ÐγÉÃÀÂúµÄ¹ú¶ÈÎÀÐǵ¼º½ÀûÓòúÒµÖ§³Ö¡¢ÍƹãºÍ±£ÏÕϵͳ,ÍÆ¶¯ÎÀÐǵ¼º½ÔÚ¹úÃñ¾­¼ÃÉç»á¸÷ÐÐÒµµÄ¿í·ºÀûÓá£

    ±±¶·ÏµÍ³Óɿռä¶Ë¡¢µØÃæ¶ËºÍÓû§¶ËÈý²¿ÃÅ×é³É,¿Õ¼ä¶ËÔ̺¬ 5 ¿Å¾²Ö¹¹ì·ÎÀ ÐÇÒÔ¼° 30 ¿Å·Ç¾²Ö¹¹ì·ÎÀÐÇ,µØÃæ¶ËÖØÒªÔ̺¬Ö÷¿ØÕ¾¡¢×¢ÈëÕ¾ºÍ¼à²âÕ¾µÈµØ ÃæÕ¾;Óû§¶ËÓɱ±¶·Óû§ÖÕ¶ËÒÔ¼°ÓëÃÀ¹ú GPS¡¢¶íÂÞ˹ GLONASS¡¢Å·ÖÞ GALILEOµÈÆäËûÎÀÐǵ¼º½ÏµÍ³¼æÈݵÄÖÕ¶Ë×é³É¡£

     1£©¿Õ¼ä¶Î:±±¶·µ¼º½ÎÀÐdzÖÐø·¢ÉäÔØÓе¼º½µçÎĵÄÎÞÏߵ粨,Ìṩ¸øµØÇòÉϵĸ÷Àà½Ó¹Ü»úÀ´ÀûÓá£

     2£©µØÃæ¶Î:Ϊ׷×Ù¼°½ÚÔì±±¶·µ¼º½ÎÀÐǵÄÔËÐÐ,ÔÚµØÃæÉèÅZÁËÖ÷¿ØÕ¾¡¢×¢ÈëÕ¾ ºÍ¼à¿ØÕ¾,ÖØÒª¹¤×÷ÊÇÍøÂçÊý¾Ý,ÍÆËãµ¼º½ÐÅÏ¢,¼à¶½ÏµÍ³×´Ì¬,µ÷¶ÈÎÀÐÇ, ½¨¸ÄÓëÊØ»¤Ã¿¿ÅÎÀÐǵĸ÷Ïî²ÎÊýÊý¾ÝµÈ¡£

     3£©Óû§¶Î:Ô̺¬±±¶·ÏµÍ³Óû§ÖÕ¶ËÒÔ¼°ÓëÆäËüÎÀÐǵ¼º½ÏµÍ³¼æÈݵÄÖÕ¶Ë¡£Äܹ» ×·×Ù±±¶·µ¼º½ÎÀÐÇ,²¢ÊµÊ±µØÍÆËã³ö½Ó¹Ü»úµØµãλÅZµÄ×ø±ê¡¢Òƶ¯¿ìÂÊʵʱ ¼ä¡£½Ó¹Ü»ú¿É·ÖΪÐäÕäʽ¡¢±³¸ºÊ½¡¢³µÔØ¡¢´¬ÔØ¡¢»úÔØµÈµÈ¡£

±´Ë¹ÌØ--È«Çò×îÉÝ»ªµÄÓÎϷƽ̨
±´Ë¹ÌØ--È«Çò×îÉÝ»ªµÄÓÎϷƽ̨


±±¶··¢Õ¹Ö®Â·

     ±±¶··¢Õ¹Ö®Â·ÎÒ¹ú¸ß¶ÈÆ÷³ÁÎÀÐǵ¼º½ÏµÍ³µÄ½¨Éè,Ò»ÏòÖÂÁ¦Ë÷ÇóºÍ·¢Õ¹Õ¼ÓÐ×ÔÖ÷֪ʶ²úȨµÄÎÀÐǵ¼º½ÏµÍ³¡£ÔçÔÚÉÏÊÀ¼Í 60 Äê´úÄ©,ÎÒ¹ú¾Í·¢Õ¹ÁËÎÀÐǵ¼º½ÏµÍ³µÄÑÐÔ칤×÷,µ«ÓÉÓÚÖî¶àÔ­Òò¶øØ²ÕÛ¡£×Ô 20 ÊÀ¼Í 70 Äê´úºóÆÚÒÔÀ´,¹úÄÚ·¢Õ¹ÁË̽ÇóÊʺϹúÇéµÄÎÀÐǵ¼º½ÏµÍ³µÄÌåÔì×êÑÐ,ÏȺóÌá³ö¹ýµ¥ÐÇ¡¢Ë«ÐÇ¡¢ÈýÐÇºÍ 3-5 ÐǵÄÇøÓòÐÔϵͳ¹æ»®,ÒÔ¼°¶àÐǵÄÈ«ÇòϵͳµÄÉèÏë,²¢Ë¼¿¼µ½µ¼º½¶¨Î»ÓëͨѶµÈ×ÛºÏʹÓÃÎÊÌâ,µ«ÊÇÓÉÓÚ¸÷ÖÖÔ­Òò,ÕâЩ¹æ»®ºÍÉèÏ붼ûÄܵÃÒÔʵÏÖ¡£

     ÔÚ 20 ÊÀ¼Í 80 Äê´úµ½ 90 Äê´ú,ÎÒ¹ú¾Í½áºÏ¹úÇé,¿ÆÑ§¡¢ºÏÀíµØÌá³ö²¢Ôì¶©×ÔÖ÷ÑÐÔìÖ´ÐЂ±±¶·ÎÀÐǵ¼º½ÏµÍ³½¨ÉèµÄ“Èý²½×ß”¹æ»®:

     µÚÒ»²½ÊÇÊÔÑé½×¶Î,ÓÃÉÙÁ¿ÎÀÐÇÀûÓõØÇòͬ²½¾²Ö¹¹ì·À´ÊµÏÖÊÔÑ鹤×÷Ϊ “±±¶·”ÎÀÐǵ¼º½ÏµÍ³½¨Éè¶Ñ¼¯¼¼Êõ¾­Ñé¡¢Ôì¾ÍÈ˲Å,ÑÐÔìһЩµØÃæÀûÓûù ´¡ÉèÊ©É豸µÈ¡£2000 Ä꽨³ÉÁ˱±¶·ÎÀÐǵ¼º½ÊÔÑéϵͳ,ʹÖйú³ÉΪÊÀ½çÉϵÚÈý¸öÕ¼ÓÐ×ÔÖ÷ÎÀÐǵ¼º½ÏµÍ³µÄ¹ú¶È¡£

     µÚ¶þ²½Êǵ½ 2012 Äê,´òËã·¢Éä 10 ¶à¿ÅÎÀÐÇ,½¨³É¸²¸ÇÑÇÌ«ÇøÓòµÄ‚±±¶·ÎÀÐǵ¼º½¶¨Î»ÏµÍ³(¼´“±±¶·¶þºÅ”ÇøÓòϵͳ)¡£½¨Éè±±¶·ÎÀÐǵ¼º½ÏµÍ³,2012Äê×óÓÒÐγɸ²¸ÇÑÇÌ«´ó²¿ÃŵØÓòµÄ·þÎñÄÜÁ¦¡£

     µÚÈý²½Êǵ½ 2020 Äê,½¨³ÉÓÉ 5 ¿Å¾²Ö¹¹ì·ºÍ 30 ¿Å·Ç¾²Ö¹¹ì·ÎÀÐÇ×éÍø¶ø³ÉµÄ È«ÇòÎÀÐǵ¼º½ÏµÍ³,ÐÎÓñ³ÉÇò¸²¸ÇÄÜÁ¦¡£

±´Ë¹ÌØ--È«Çò×îÉÝ»ªµÄÓÎϷƽ̨
±´Ë¹ÌØ--È«Çò×îÉÝ»ªµÄÓÎϷƽ̨

      Ŀǰ,±±¶·ÒѾ­½øÈëµ½µÚ¶þ²½,¼´¸²¸ÇÑÇÌ«µØÓòµÄÊÔÔËÐб±¶·ÎÀÐÇϵͳ¡£2012Äê 12 Ô 27 ÈÕ,±±¶·ÎÀÐǵ¼º½ÏµÍ³ÒÑÕýʽÌá¹©ÇøÓò·þÎñ¡£±±¶·¶þ´úϵͳµÄ·þÎñÇøÓòΪ¶«¾­ 55° ~180° ,ÄÏγ 55° ~±±Î³ 55° Ö®¼äµÄ´ó²¿ÃÅÇøÓò;³ÁµãÇøÓòΪ¶«¾­ 70°~145°,±±Î³ 5°~55°µÄ´ó²¿ÃÅÇøÓò¡£ÐźŸ²¸ÇÎ÷ÖÁ²¨Ë¹Íå»ô¶ûľ×Ⱥ£Ï¿,¶«ÖÁÃÀ¹úÖÐ;µºÎ÷²¿,±±ÖÁ¶íÂÞ˹ÌÚ´ï,ÄÏÖÁ°Ä´óÀûÑÇ¡¢ÐÂÎ÷À¼Äϲ¿º£Óò¡£
±´Ë¹ÌØ--È«Çò×îÉÝ»ªµÄÓÎϷƽ̨

     ÔÚ³ÖÐø±£Áô±±¶·ÎÀÐǵ¼º½ÊÔÑéϵͳÓÐÔ´¶¨Î»¡¢Ë«ÏòÊÚʱºÍ¶Ì±¨ÎÄͨÕÛ·þÎñ»ù ´¡ÉÏ,ÏòÑÇÌ«´ó²¿ÃŵØÓòÕýʽÌá¹©Â½ÐøÎÞÔ´¶¨Î»¡¢µ¼º½¡¢ÊÚʱµÈ·þÎñ¡£ÔÚÎÒ¹ú¼°ÖܱߵØÓò,Ŀǰ±±¶·ÏµÍ³¸ù»ù·þÎñ»úÄÜΪ:λÅZ¾«¶ÈÆ½Ãæ 10 Ã×,¸ß³Ì 10Ã×,²â¿ì¾«¶È 0.2 Ã×/Ãë,ÊÚʱ¾«¶Èµ¥Ïò 50 ÄÉÃë,ͬʱ¿ÉÌṩ˫Ïò¸ß¾«¶ÈÊÚʱºÍ¶Ì±¨ÎÄͨÕÛ·þÎñ,×ÜÌå»úÄÜÓëÃÀ¹ú GPS »úÄÜÏ൱¡£ÔÚ 2014 Äê 11 Ô 17 ÈÕÖÁ21ÈյĻáÒéÉÏ,½áºÏ¹úÕÆ¹ÜÔì¶©¹ú¼Êº£Ô˳߶ȵĹú¼Êº£ÊÂ×éÖ¯º£Éϰ²È«Î¯Ô±»á,Õýʽ½«ÖйúµÄ±±¶·ÏµÍ³ÄÉÈëÈ«ÇòÎÞÏߵ絼º½ÏµÍ³¡£ÕâÒâζ׿ÌÃÀ¹úµÄGPSºÍ¶íÂÞ˹µÄ“¸ñÂåÄÉ˹”ºó,ÖйúµÄµ¼º½ÏµÍ³ÒѳÉΪµÚÈý¸ö±»½áºÏ¹úÈϿɵĺ£ÉÏÎÀÐǵ¼º½ÏµÍ³¡£

±±¶·È«Çò×éÍø¼Ó¿ì½¨ÉèÖÐ

         ÔÚʵÏÖÑÇÌ«×éÍøÖ®ºó,±±¶·ÎÀÐǵ¼º½ÏµÍ³ÆðÍ·ÍÆ¶¯È«Çò×éÍøµÄ¹ý³Ì¡£ÔÚ½ñÄê 3Ô 30 ÈÕ 21 ʱ 52 ·Ö,Ê׿ÅÐÂÒ»´ú±±¶·µ¼º½ÎÀÐÇÔÚÎ÷²ýÎÀÐÇ·¢ÉäÖÐÐÄ·¢ÉäÉý¿Õ,ÎÀÐÇ˳Àû½øÈëÔ¤Ô¼¹ì·,¸ÃÐǵijɹ¦·¢Éä±ê־ȡÖйú±±¶·ÎÀÐǵ¼º½ÏµÍ³ÓÉÇøÓòÔËÐÐÏòÈ«ÇòÍØÕ¹µÄÆô¶¯Ö´ÐС£ÕâÊÇÖйú·¢ÉäµÄµÚ 17 ¿Å±±¶·µ¼º½ÎÀÐÇ,Ò²ÊÇÊ׿ű±¶·È«Çò×éÍøÎÀÐÇ,½«·¢Õ¹ÐÂÐ͵¼º½ÐźÅÌåÔì¡¢ÐǼäÁ´Â·µÈÊÔÑéÑéÖ¤¹¤×÷,Ϊ±±¶·ÎÀÐǵ¼º½ÏµÍ³È«Çò×éÍø½¨ÉèÌṩƾ¾Ý¡£7 Ô 25 ÈÕ 20 ʱ 29 ·Ö,ÖйúÔÚÎ÷²ýÎÀÐÇ·¢ÉäÖÐÐÄÓ³¤Õ÷ÈýºÅÒÒ/Ô¶Õ÷Ò»ºÅ?ÔËÔØ»ð¼ý³É¹¦½« 2 ¿ÅÐÂÒ»´ú±±¶·µ¼º½ÎÀÐÇ·¢ÉäÉý¿Õ,¾­¹ýÔ¼ 3.5 Ó×ʱ·ÉÐкó,“Ô¶Õ÷Ò»ºÅ”ÉÏÃæ¼¶½« 2 ¿ÅÎÀÐÇÕýÈ·ËÍÈëÔ¤Ô¼¹ì·¡£Õâ´Î“Ò»¼ýË«ÐÇ”·¢ÉäÔ²Âú³É¹¦,±ê־ȡ±±¶·ÎÀÐǵ¼º½ÏµÍ³ÏòÈ«Çò¸²¸ÇµÄ½¨ÉèÖ¸±êÂõ³ö¼áʵһ²½¡£Õâ´Î·¢ÉäµÄ 2 ¿ÅÎÀÐÇ,¾ùΪµØÇòÖÐÔ²¹ì·ÎÀÐÇ,Ò²ÊÇÖйú·¢ÉäµÄµÚ 18¡¢19 ¿Å±±¶·µ¼º½ÎÀÐÇ¡£ÎÀÐÇÈë¹ìºó,½«ÓëÏÈÆÚ·¢ÉäµÄµÚ 17 ¿Å±±¶·µ¼º½ÎÀÐǹ²Í¬·¢Õ¹ÐÂÐ͵¼º½Ðźš¢ÐǼäÁ´Â·µÈÊÔÑéÑéÖ¤¹¤×÷,²¢µ±ÁîÈëÍøÌṩ·þÎñ¡£±±¶·ÎÀÐǵ¼º½ÏµÍ³½¨Éè³ÖÐø²»±äÍÆ¶¯,½ñÄ껹½«·¢Éä 1 ÖÁ 2 ¿ÅÐÂÒ»´ú±±¶·µ¼º½ÎÀÐÇ¡£

         ÔÚ±±¶·µ¼º½²úÒµÍÆ¹ã·½Ãæ,ÒѾ­ÊµÏÖ³õÆÚÊг¡Ôì¾Í,ÔÚ´ÓÐÐÒµÀûÓÃÍØÕ¹µ½¹«¹²ÀûÓÃ,²úÒµ³öÏÖ¼±¾ç·¢Õ¹¾ÖÃæ¡£±±¶·ÎÀÐǵ¼º½ÏµÍ³½¨É轫°ÑÎÕ¹ú¶ÈÖ´ÐГһ´øÒ»Â·”Õ½Êõ¹æ»®µÄ·¢Õ¹»úÔµ,ƾ½èµ¼º½“Ò»´øÒ»Â·”µÄº¹Çà»úÔµ×ß³ö¹úÃÅ,½«±±¶·ÎÀÐǵ¼º½ÏµÍ³´òÔì³ÉΪ¹ú¼Ê³ÛÃûµÄÖйúÆ·ÅÆÎª±±¶·È«Çò»¯ÀûÓÃ×öºÃÆÌµæ¡£½«À´ 5 Äê,ÎÒ¹ú½«½¨³ÉÓÉ 5 ¿ÅµØÇò¾²Ö¹¹ì·ºÍ 30 ¿ÅµØÇò·Ç¾²Ö¹¹ì·ÎÀÐÇ×éÍø¶ø³ÉµÄ±±¶·ÎÀÐǵ¼º½ÏµÍ³,ʵÏÖÈ«ÇòÇøÓò¸²¸Ç,²¢ÇÒÔÚ¹úÄÚ¾«¶È´ïµ½ 2.5 Ãס£

±±¶·¶Ô±ê GPS

          ±±¶·Ò»´úµ½±±¶·¶þ´ú¾­ÀúÁË´ÓÓÐÔ´¶¨Î»µ½ÎÞÔ´¶¨Î»µÄת±ä,ת±äºóÒÀÈ»±£ÁôÁ˓һ´ú”ÒýÒÔΪºÀµÄͨѶְÄÜ,ÕâʹÆä¿ÉÄÜÔÚ¹«¹²Í¨Ñ¶ÍøÂçÖжϡ¢Ã»ÓÐÆäËûÎÀÐÇͨѶµÄÇé¿öÏÂ,ΪÓû§ÌṩͨÕÛ·þÎñ¡£½«¶Ì±¨ÎÄ·þÎñºÍÎÀÐǵ¼º½Ïà½áºÏÊÇÖйú±±¶·ÎÀÐǵ¼º½ÏµÍ³µÄ¹ÖÒì·¢ÏÖ,Ò²ÊÇÏà¶ÔÓÚÆäËûµ¼º½ÏµÍ³µÄÒ»´óÓÅÊÆ¡£ÆäËûµÄÈ«ÇòÎÀÐǵ¼º½ÏµÍ³Ö»ÊÇ֪ͨÓû§Ê²Ã´¹¦·ò¡¢ÔÚʲô´¦Ëù,¶ø±±¶·ÏµÍ³³ý´ËÖ®±í»¹Äܹ»½«Óû§µÄλÅZÐÅÏ¢·¢ËͳöÈ¥,ʹÓû§Ïë·î¸æµÄÆäËûÈË»ñÖªÓû§µÄÇé¿ö,ÕâÖÖ»¥¶¯ÐÔÒ²ÊDZ±¶·ÏµÍ³×î´óµÄÓÅÊÆ¡£

         Ä¿Ç°,GPS ÔÚ¹úÄÚ±íµÄÊг¡ÉÏÕ¼¾Ý¾ø¶ÔÈ·µ±ÏÈְλ,ԼռȫÇòÊг¡µÄ 95%.ÔÚ¹úÄÚÊг¡ÍØÕ¹ÒÔ¼°±±¶·È«Çò»¯¹ý³ÌÖÐ,GPS ½«ÊÇÖйú±±¶·ÏµÍ³µÄ×îÇ¿ÓÐÁ¦µÄµÐÊÖ¡£Ä¿Ç°,±±¶·ºÍ GPS µÄÖØÒª²î¾à
±´Ë¹ÌØ--È«Çò×îÉÝ»ªµÄÓÎϷƽ̨

         ±±¶·ÎÀÐǵ¼º½ÏµÍ³¶ÀÓеĶ̱¨ÎÄÖ°ÄÜ,ÔÚ³Á´óÌìÈ»ÔÖº¦Ôì³É±¾µØ´«Í³Í¨Ñ¶ÉèÊ©·ÛËéµÄÇé¿öÏ¿ÉÄÜʵÏÖÓ¦¼±Í¨Ñ¶¡£»ùÓÚÕâÒ»ÌØÊâÖ°ÄÜ,Ñз¢ºÍ³ö²úµÄ±±¶·ÎÀÐǵ¼º½²úÆ·¿ÉÄÜÔÚ³Á´óÌìÈ»ÔÖº¦ÏÖ³¡ÊµÏÖÖ±±¨¡¢Ó¦¼±½Ó¼ÃÖ¸»Óµ÷¶È¡¢Ó¦¼±¼õÔÖÐÅÏ¢°ä²¼µÈÖ°ÄÜ¡£ÖйúÒ²ÔÚÕë¶Ô±±¶·µÄË«ÏòͨѶÕâÒ»¹ÖÒìµÄÖ°ÄܶԱ±¶·µ¼º½ÏµÍ³½øÐÐÐÐÒµ³ÁµãÍÆ¹ã,³ÁÒªÀûÓõÄÐÐÒµÓк½ÑóÓæÒµ¡¢´ÔÁÖ·À»¤¡¢½»Í¨ÔËÊäÒµµÈ¡£

          2008 Äêãë´¨µØÕð,³ÁÔÖÇøÍ¨Ñ¶ÖжÏ¡£½Ó¼Ã¶ÓÁг֓±±¶·”ÖÕ¶ËÉ豸½øÈë,ÀûÓÃÆä¶Ì±¨ÎÄÖ°ÄÜÍ»ÆÆÍ¨Ñ¼û¤µã,Óë±í½ç»ñµÃÁËÁªÏµ¡£Í¬Ê±ÖÎÀíÖÐÐÄÔòͨ¹ýµØÎ»»ã±¨Ö°ÄÜ,ËæÊ¹ØÆÎÕ×Åÿһ¸öÖÕ¶ËËù´¦µÄµØÎ»¡£²¢ÇÒ“±±¶·”³õ´Î¼¯ÄɶàÖÖ¹ì·Éè¼ÆÓÚÒ»Éí,ÕâÑùµÄ»ìºÏ¹ì·ÄÜÌṩ¸ü¶à¿É¼ûÎÀÐÇ,¿ÉÖ§³Ö¸ü³¤µÄÂ½Ðø¹Û²â¹¦·òºÍ¸ü¸ß¾«¶È¡£Í¬Ê±,»ùÓÚ֮ǰÎÒÃǶÔÎÀÐǶ¨Î»µÀÀíµÄ¼òÊö,ÎÀÐǶ¨Î»ÖÁÉÙ±ØÒªÕýÈ·ËÑË÷µ½ËÄ¿ÅÎÀÐÇ,¶ø±±¶·ÏµÍ³ÔÚÎÒ¹úÄϺ£ÉϿչ̶¨ÓÐÎå¿ÅµØÇòͬ²½ÎÀÐÇÄÜÌṩ²»±äµØµ¼º½ÐźÅ¡£

          Ô¤¼Æ 2020 Äê±±¶·È«Çòµ¼º½ÏµÍ³½¨³Éʱ,ÆäÈ«Çò¶¨Î»¾«¶È¿ÉÓë GPS Ï࿹ºâ,ÑÇ Ì«µØÓò¶¨Î»¾«¶ÈÉõÖÁ»á¸ü¸ß¡£µ«ÊÇ,³Ö¾ÃÀ´¿´±±¶·µ¼º½ÔÚ¼¼ÊõÖ¸±êÉÏºÍ GPSÏà±ÈÒÀÈ»´¦ÓÚÁÓÊÆ¡£Í¬Ê±,GPS ¼¼ÊõÔÚÊг¡ÉϵÄÀûÓÃÒѾ­Ï൱³ÉÊì,´úÌæ GPSµÄ³É±¾½«¼«¶È¾Þ´ó,Óû§¶Ô±±¶·Ð¼¼ÊõµÄ½ÓÊܹý³Ì»á±ÈÁ¦Âþ³¤¡£

          µ«ÊÇ,ÎÒÃÇÔ¤¼ÆËæ×ű±¶·×ÔÉí¼¼ÊõµÄÌáÉý,³ö¸ñÊÇÑÇÖÞ×éÍøµÄʵÏÖ,Õþ²ß²ó·öÁ¦¶ÈµÄ¼Ó´óÒÔ¼°ÏÂÓβúÒµ¹æÄ£µÄÀ©´ó,ÔÚ½«À´¼¸Äê±±¶·½«Äܹ»Óë GPS ¿¹ºâ,²¢Öð²½È¡´ú GPS¡£Í¬Ê±,¹ú¶ÈÒ²ÔÚÖ§³ÖºÍÍÆ¶¯±±¶·ÎÀÐǵ¼º½ÏµÍ³ÀûÓÃ, ÕâÒ²¼«´óµØÍƶ¯Á˱±¶·ÎÀÐǵ¼º½µÄÀûÓ÷¢Õ¹¡£

Èý¡¢²úÒµÁ´ÒÑÐγÉ

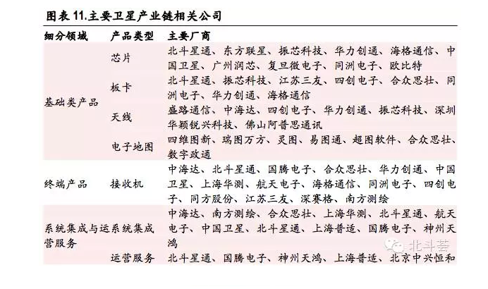
         ¹úÄÚ±±¶·ÎÀÐǵ¼º½²úÒµÒѳõ¾ß¹æÄ£,ÐγÉÁ¶¯ùµ×²úÆ·¡¢ÀûÓÃÖÕ¶Ë¡¢ÏµÍ³ÀûÓúÍÔËÓª·þÎñµÈ½ÏÆëÈ«µÄ²úҵϵͳ¡£¹ú²ú±±¶·Ö÷ÌâоƬ¡¢Ä£¿éµÈ¹Ø¼ü¼¼ÊõÈ«ÃæÍ»ÆÆ,»úÄÜÖ¸±êÓë¹ú¼ÊͬÀà²úÆ·¸ù»ùÏ൱,×ÔÖ÷оƬÏúÁ¿³¬ 500 ÍòƬ,ÀûÓÃÁìÓòÒÑÓÉÐÐÒµºÍÇøÓòÀûÓÃÀ©´óµ½ÖÇÄÜÊÖ»úµÈ¹«¹²µç×ÓÏû·ÑÁìÓò¡£Ô¤¼Æµ½ 2020 Äê×óÓÒ,½«ÎªÈ«ÇòÓû§Ìṩ¸ß¾«¶Èµ¼º½·þÎñ¡£

±±¶·ÎÀÐǵ¼º½²úÒµÁ´¿É·ÖΪÎå¸ö¹Ø¼ü»·½Ú:

1¡¢ÎÀÐÇÔì×÷;

2¡¢ÎÀÐÇ·¢Éä;

3¡¢ µØÃæÉ豸;

4¡¢ÎÀÐǵ¼º½ÀûÓÃ;

5¡¢ÏÂÓÎÊг¡¡£

±´Ë¹ÌØ--È«Çò×îÉÝ»ªµÄÓÎϷƽ̨

          ÖйúµÄÎÀÐÇÔì×÷ÖØÒªÓÉÖйúº½Ìì¿Æ¼¼¼¯ÍŹ«Ë¾µÚÎå×êÑÐÔº(ÎåÔº)ÕÆ¹Ü,ĿǰÎåÔºÒѾ­¸ù»ùÐγɵÄÎÀÐÇϵÁÐÔ̺¬·µ»ØÊ½Ò£¸ÐÎÀÐÇ¡¢Í¨Ñ¶¹ã²¥ÎÀÐÇ¡¢ÐÎÏóÎÀÐÇ¡¢Êµ¼Ê¿ÆÑ§Ì½²âÓë¼¼ÊõÊÔÑéÎÀÐÇ¡¢µØÇò×ÊÔ´ÎÀÐÇ¡¢±±¶·µ¼º½¶¨Î»ÎÀÐÇ¡¢º£ÑóÎÀÐǵÈ¡£

          ÖйúÎÀÐÇ·¢ÉäÓÉÖйúÓÉÖйúÔËÔØ»ð¼ý¼¼Êõ×êÑÐÔº(º½ÌìÒ»Ôº)¢¶Ï,º½ÌìÒ»ÔºÊÇÎÒ¹ú×î´óµÄµ¼µ¯±øÆ÷ºÍÔËÔØ»ð¼ý×êÑÓ×¢Éè¼Æ¡¢ÊÔÔì¡¢ÊÔÑéºÍ³ö²ú»ùµØ¡£

          µØÃæÉ豸ÔÚÎÀÐDzúÒµÖÐÊÕÈëÕ¼±È¸ß´ïÔ¼ 30%×óÓÒ,½ö´ÎÓÚÎÀÐÇÔËÓª·þÎñµÄÊÕÈë Õ¼±È¡£µØÃæÉè±¸Éæ¼°Ãæ¹ã,Ô̺¬ÎÀÐÇÊý¾ÝµÄ½Ó¹Ü¡¢´«Êä¡¢´¦Öá¢×ÛºÏÀûÓõȸ÷¸ö·½Ãæ¡£´óÌå·ÖΪÈçϼ¸Àà:

         1)ÎÀÐÇͨѶÓë¹ã²¥µçÊÓ´«Êä:Ô̺¬ÐÇ×´Íø VSAT ϵͳ¡¢¾üÓú;¯ÓÃÍø×´ÍøÏµÍ³¡¢¹ã²¥ÏµÍ³¼°»ú/µ¯ÔØÒƶ¯Í¨Ñ¶Öն˵ȵÈ;

        2)ÎÀÐǵ¼º½É豸:Ô̺¬µ¼º½Ð¾Æ¬ÓëÄ£¿é¡¢ÐÇ/´¬µ¼º½ÖÕ¶Ë¡¢»ú/µ¯µ¼º½ÖÕ¶Ë¡¢µØÃæµ¼º½Öն˼°µ¼º½²âÊÔÉ豸£»

        3)ÐÅÏ¢´«ÊäÁìÓò:ʵÏÖ¸÷Àà´«¸ÐÆ÷¡¢Ö÷Õ½±øÆ÷¡¢Ö¸»ÓÖÐÐÄ¡¢±£ÏÕÉ豸ÐγÉÓлúÕûÌå¡£ÐÅÏ¢Á´ÊÇÈÚºÏͨѶ¡¢²â¿Ø¡¢¹ßµ¼¼¼ÊõÓÚÒ»ÉíµÄÕ½Êõ×÷Õ½ÐÅÏ¢±£ÏÕϵͳ,ÊǽáºÏ×÷Õ½µÄÐÅÏ¢×ÊÔ´¹²ÏíµÄ³ÁÒª¼¿Á©;

        4)ÎÀÐÇÒ£¸ÐÓë×ÛºÏÀûÓÃÁìÓò:ÀûÓöàÖÖ¼¿Á©ÎªÐÐÒµÓû§ºÍ¾ü±øÖÖÓû§ÌṩÌì»ùÐÅÏ¢Ö§³Ö,ÕæÕýÂòͨº½ÌìÉ豸Óë×÷սƽ̨¡¢×÷Õ½µ¥Ôª»ò×îÖÕÐÐÒµÓû§Ö®¼äµÄÐèÒªÁ´½Ó,ÌáÉý¿Õ¼äÐÅÏ¢¼±¾ç¡¢½Ã½Ý´ïµ½×÷սƽ̨¡¢×÷Õ½µ¥Ôª¡¢×îÖÕÓû§µÄ¸÷Àà×ÛºÏÀûÓÃϵͳ¡£ÖØÒªÉæ¼°ÎÀÐÇÐÅÏ¢µØÃæ½ÓÊÜ´¦Öᢷַ¢¡¢×ÛºÏÐÅÏ¢µÄÈÚºÏÀûÓÃÒÔ¼°ÃæÏò¸ö±ðÀûÓõÈ¡£

        ±±¶·ÎÀÐǵÄÔì×÷¡¢·¢ÉäÒÔ¼°ÎÀÐÇÅäÌ×µØÃæÉè±¸ÖØÒªÓɹú¶ÈÑз¢¡¢Í¶×ʺͲ¿Êð, Ŀǰ¶Ô±íµÄ±±¶·ÎÀÐDzúÒµÁ´ÖØÒª¾Û½¹ÓÚµ¼º½ÀûÓÃÖÕ¶ËÒÔ¼°ÏµÍ³¼¯³ÉºÍÔËÓª¡£

±´Ë¹ÌØ--È«Çò×îÉÝ»ªµÄÓÎϷƽ̨
Ò»¡¢µ¼º½ÀûÓÃ

        ±±¶·µ¼º½ÀûÓòúÒµÁ´ÖÐ,ÎÒÃdzÁµã¹Ø×¢Èý´ó°Ü¶·Ö÷Ìâ¼¼ÊõºÍ·þÎñ,Ô̺¬±±¶·µ¼º½Ð¾Æ¬¡¢µ¼º½ÏµÍ³¼¯³ÉÓëÔËÓªÒÔ¼°µç×ÓµØÍ¼¡£

1) ±±¶·µ¼º½Ð¾Æ¬

       ÎÀÐǵ¼º½Ð¾Æ¬Ô̺¬ÉäÆµÐ¾Æ¬ºÍ»ù´øÊý¾Ý´¦ÖÃоƬ,ÎÀÐǵ¼º½Ð¾Æ¬ÊÇÖն˽ӹܻúµÄÖ÷ÌâÄ£¿é¡£µ¼º½Ð¾Æ¬µÄÇúÖ±ºÜ´óˮƽÉϾö¶¨ÁËÎÀÐǵ¼º½²úÆ·µÄ»úÄÜ,оƬ¼¼Êõ¸üÖ±½Ó¹ØÏµµ½±±¶·µ¼º½²úÆ·µÄ¼¼ÊõÖ¸±êºÍ½«À´·½Ïò¡£Òò¶øÆäоƬ²úÒµÔÚ±±¶·µ¼º½ÖÐÕ¼ÓгÁҪְλ,Æä·¢Õ¹Ö±½Ó¹ØÏµµ½Öն˵ÄÌå»ý¡¢³ÁÁ¿¡¢³É±¾ºÍ»úÄÜ,Ò²¼ä½ÓÓ°Ïì×ÅÎÀÐǵ¼º½ÏÂÓβúÒµµÄ·¢Õ¹¡£

        ´Ó1994 ÄêÃÀ¹ú GPS ϵͳ½¨³Éµ½ 2007 ÄêÎÒ¹ú±±¶·µ¼º½Ò»ºÅϵͳµÄ½¨³ÉµÄ 13 ÄêÖÐ,ÎÒ¹úµ¼º½Öն˾ø´ó²¿ÃÅѡȡÃÀ¹ú GPS оƬ,²¢ÇÒ GPS оƬ¼¼ÊõºÍÊг¡¶¼ ÒѾ­¼«¶È³ÉÊì¡£±±¶·ÎÀÐǵ¼º½Ð¾Æ¬µÄ²úÒµ·¢Õ¹Âäºó GPS µÄ½ü¿öÊDZ±¶·ÎÀÐǵ¼ º½ÀûÓòúÒµ»¯µÄ³Á´óÆ¿¾±,Òò¶ø±±¶·µÄÍÆ¹ãÀûÓÃÀë²»¿ª¶Ô±±¶·Ð¾Æ¬Ñз¢µÄͶ×Ê¡£¼øÓÚ±±¶·Òªµ½ 2020 ÄêÄÜÁ¦ÍêÓñ³ÉÇò¸²¸Ç,Ŀǰ±±¶·¶þ´úоƬµÄ·¢Õ¹³öÏÖ¶àÄ£¼æÈÝÇ÷Ïò,ÖØÒªÊDZØÒª¼æÈÝ GPS À´¸üºÃµØ±»Êг¡Ëù½ÓÊÜ¡£Í¬Ê±,¼æÈÝģʽҲÓÐÖúÓÚ±±¶·ÏµÍ³½èÖú GPS µÄÇþ·ºÍģʽÀ´´ò¿ª¹«¹²Êг¡¡£

        ±±¶·ÎÀÐǵ¼º½ÏµÍ³¿Õ¼äÐźŽӿڽÚÔìÎļþ(ICD)ÒÑÓÚ 2012 Äê 12 Ô 27 ÈÕ°ä²¼, Õâ¶ÒÏÖÁ˱±¶·ÎÀÐÇÃæÏòÈ«ÇòÌṩÃâ·Ñ·þÎñµÄ³ÐŵҲ±ê־ȡ±±¶·ÎÀÐǵ¼º½²úÒµ »¯¡¢È«Çò»¯µÄÕýʽÆô¶¯¡£µ«ÊÇ,ÕâÒ²Òâζ×ÅÈ«ÇòоƬ³§É̶¼ÄÜÆ¾¾Ý ICD À´³ö²ú ±±¶·µÄְλϵͳ,±±¶·Ð¾Æ¬ÆóÒµÒ²½«Ö±ÃæÀ´×ÔÈ«Çò³ÛÃû³§É̵ÄÌôÕ½,ÕâÖÐÑë Ô̺¬ U-blox¡¢CSR¡¢²©Í¨¡¢¸ßͨµÈ³§ÉÌ¡£

        ÓÉÓÚ±±¶·µ¼º½Ð¾Æ¬ÐÐÒµ¾Þ´óµÄÊг¡Ç±Á¦,¹úÄÚÓ¿ÏÖÁËÒ»Åúµ¼º½Ð¾Æ¬³§ÉÌÏë·Ö Ò»±­¸þ¡£µ«ÊÇоƬÑз¢¡¢Á÷Ƭ¡¢²âÊÔµÄǰÆÚͶÈëºÜ´ó,ÓÐµÄÆóÒµÒ»ÏòÔÚ³Ô¿÷¡£ ¹ú¶ÈÔÚ±±¶··¢Õ¹³õÆÚ¶ÔоƬÆóÒµÓп϶¨µÄ×ʽð²ó·ö,µ«ÔÚ½øÈë²úÒµ»¯½×¶Îºó,¾Í±ØÐëÒÀ¸½ÆóÒµµÄ×ÔÉíÄÜÁ¦ÔÚÊг¡ÉÏÈ¥¾ºÕù¡£ÔÚÕâÖÖÐÐÒµ´ó²¼¾°ÖÐ,±±¶·Ð¾Æ¬ÆóÒµ¿Ï¶¨»á×ñÑ­ GPS оƬµÄ·¢Õ¹·¨¹æ—¾­¹ý¼¸Âֲüõ,ÆóÒµÊýÓɶൽÉÙ,²úÒµ¼¯ÖжÈÖð²½Ìá¸ß¡£½«À´½«»áÊ£ÏÂÁ½Àà±±¶·Ð¾Æ¬ÆóÒµ,Ò»ÀàÊÇרҵ×ö±±¶·Ð¾Æ¬µÄÆóÒµ,²úÆ·µÄ»úÄܺܺÃ,ÒÀ¸½¹æÄ£ÓÅÊÆ°Ñ³É±¾½µµÃºÜµÍ,ÃæÏòÐÐÒµÀûÓúÍÖи߶˵ÄÏû·ÑÊг¡¡£µÚ¶þÀàÊÇÔÚÊÖ»úоƬ¡¢Òƶ¯ÖÕ¶ËоƬÀïÌṩ±±¶·Ö°ÄܵįóÒµ,ͨ¹ý IP ºËÊÚȨ»òÈí»ù´øµÄ·½Ê½ÊµÏÖ±±¶·Ö°ÄÜ,ÖØÒªÃæÏòÏû·ÑÀàÊг¡¡£

        ¹úÄÚ±±¶·µ¼º½Ð¾Æ¬³§¼Ò³É¾ÍÒÑÔÚ½»Í¨¡¢ÐÎÏó¡¢ÓæÒµ¡¢ÄÁÒµµÈÐÐҵʾ·¶ÖдóÁ¿ ÀûÓÃ,оƬÏúÁ¿´Ó 2012 Äê´ï 60 ÍòƬ×óÓÒµ½ 2013 ÄêʵÏÖÏúÁ¿ 150 ÍòÒÔÉÏ¡£»ùÓÚ ±±¶·µ¼º½¼¼ÊõµÄ·¢Õ¹,ÎÒ¹úÆóÒµÔÚ±±¶·µ¼º½Ð¾Æ¬ÁìÓòÕ¼Óп϶¨µÄÖ÷Ìâ¼¼Êõ¡£ ±±¶·µ¼º½Ð¾Æ¬ºÍÖÕ¶Ë·¢Õ¹¿Õ¼ä´ó,ÀûÈó¸ß,¶¼ÍƽøÐ¾Æ¬ÐÐÒµµÄ´óÁ¦Í¶×ʺͼ±¾ç·¢Õ¹¡£
±´Ë¹ÌØ--È«Çò×îÉÝ»ªµÄÓÎϷƽ̨
       ¶þ½×¶ÎºÍÕýʽ½øÈëÃñÓª,±±¶·Ð¾Æ¬µÄÑз¢ÔÚ¼Ó¿ì½øÈ¡¡£ÔÚ 2014 Äê 11 ÔÂÕÙ¿ªµÄÉÏˮʦÃñÁ½Óü¼ÊõÍÆ½ø´ó»áÉÏ,ÎÒ¹úÊ׿Š40 ÄÉÃ×¼¶µ¼º½Ð¾Æ¬ÁÁÏà¡£Æä³ß´ç½öÓÐ 5 ºÁÃ×¼û·½,¼Ó¹¤¾«¶È´ïµ½¹ú¼ÊÏȽøË®Æ½¡£´Ë±í,×°ÓиÃоƬµÄ¹ú²úÊÖ»ú½«ÔÚÃ÷ÄêͶÈëÁ¿²ú¡£

         ÔÚ 2015 Äê 7 ÔÂÕÙ¿ªµÄÓÉÖйúÐÅϢͨѶ×êÑÐÔºÖ÷°ìµÄ±±¶·Òƶ¯Í¨Ñ¶Ò»Ì廯оƬ °ä²¼»áôßÖÇÄÜÖն˱±¶·ÀûÓö¥·åÂÛ̳ÉÏ,չѶͨѶ¡¢º£Ë¼°ëµ¼Ìå¡¢ÁªÐ¾¿Æ¼¼µÈ¹úÄÚÖØÒª IC Éè¼ÆÆóÒµ,¾ùÒѳɹ¦Ñз¢³ö 40nm ±±¶·/GPS¡¢WIFI¡¢À¶ÑÀ¡¢µ÷Ƶ(FM)ËĺÏÒ»µÍ¹¦ºÄ¡¢¸ß¼¯³É¶È±±¶·¶¨Î»Ð¾Æ¬ÒÔ¼°ÖÇÄÜÊÖ»úÕûÌå½â¾ö¹æ»®,²¢Õ¹ ʾÁËоƬÑù±¾¡£»áÉÏ,åÚÏë¡¢ÖÐÐ˹«Ë¾Ò²±ðÀë½éÉÜÁË»ùÓÚ¹úÄÚ×ÔÖ÷±±¶·Òƶ¯Í¨Ñ¶Ò»Ì廯оƬµÄ±±¶·ÖÇÄÜÊÖ»úÑз¢ºÍ¹æ»®,Ô¤¼Æ 2015 Äêµ×µ½ 2016 ÄêµÚÒ»¼¾¶È¾ù½«ÍƳö¹ú²úµ¼º½Ð¾Æ¬µÄÊÖ»ú,ѡȡ×ÔÖ÷ËĺÏÒ»¸ß¼¯³É¶È±±¶·Ð¾Æ¬µÄÖÇÄÜÊÖ»ú 2016 Äêµ×ºÜ¿ìÍ»ÆÆ 2,000 Íò²¿µÄ¹æÄ£¡£

        ½üÆÚÀ´¿´,ÎÒÃÇÒÔΪ±±¶·Ð¾Æ¬³§É̵ÄÒµ¼¨ÔںܴóµÄµÄˮƽÉÏÒÀÈ»»áÒÀ¸½¾ü·½¶©µ¥ÒÔ¼°Ò»Ð©ÌØÖÖÐÐÒµµÄרҵʹÓÃ,Èç°²·À¡¢¹«°²µÈ¡£

2) ϵͳ¼¯³É¼°ÔËÓª·þÎñ

        ±±¶·ÏµÍ³µÄ¼¯³É¼°ÔËÓª·þÎñÊÇָͨ¹ýÌṩÎÀÐǶ¨Î»ÏµÍ³Æ½Ì¨×÷ΪÓë±±¶·µØÃæ ¶ÎºÍ¿Õ¼ä¶ÎµÄ½Ó¿Ú,ÓÐÕë¶ÔÐԵؼ¯³É¸÷ÀàÈíÓ²¼þƽ̨,·þÎñÓÚÖÕ¶ËÓû§²¢ÊÕ È¡·þÎñ·ÑÐγÉÊÕÈëµÄģʽ¡£Ëæ×ű±¶·ÎÀÐǵ¼º½ÏµÍ³µÄ²»ÐÝ·¢Õ¹ÃÀÂú,ÀûÓù㠶ȺÍÉî¶ÈÒ²ÔÚÖð²½·¢Õ¹,ÆðÍ·Öð²½ÏòÔËÓª·þÎñ·½ÏòÂõ½ø¡£

        ÎÀÐǵ¼º½²úÒµÀûÓõķ¢Õ¹·½ÏòÊÇÃñÓÃÓ×ÎÒÏû·Ñ,ÒÔÔËÓª·þÎñΪÖ÷¡£µ¼º½²úÒµ·¢Õ¹,ÐèŤתĿǰÀûÓÃÃæÆ«Õ­µÄ½ü¿ö¡£½«À´ÎåÄêÎÒ¹úµ¼º½ÓëλÅZ·þÎñ²úÒµ½«Î¬³ÖÖÁÉÙ 30%ÖÁ 40%µÄ¸´ºÏÔö³¤ÂÊ,µ½ 2015 ÄêÔ¤¼ÆÓû§½«´ï 5 ÒÚ,ʵÏÖ2,250ÒڵIJúÖµ,ÔÚ 2020 ÄêÐγɳ¬¹ý 4,000 ÒÚÔªµÄ²úÖµ¡£2012 ÄêÖйúÒÆ¶¯µØÍ¼ºÍµ¼º½Êг¡Óû§¹æÄ£Îª 2.53 ÒÚÈË,Ôö³¤ÂÊ 62.2%¡£´ÓÊг¡·Ý¶îÉÏÀ´¿´,2012 ÄêÒÆ¶¯µØÍ¼ºÍµ¼º½Êг¡¹æÄ£Îª 1.85 ÒÚÔª,2013 ÄêÊг¡¹æÄ£´ïµ½ 2.81 ÒÚÔª¡£ÆäÖÐ,³µÔص¼º½ÒÔ¼°Ïû·Ñµç×Ó²úÆ·Êг¡³É³¤µÄ³Áµã¡£

        ±±¶·Óû§ÊýÁ¿µÄ¼±¾çÔö³¤Íƶ¯×ÅÊг¡¶Ô±±¶·ÏµÍ³¼¯³ÉÓëÔËÓª·þÎñµÄÐèÒªÉýÎÂ,ÆäÊг¡¹æÄ£Ò²½«²»ÐÝÀ©´ó¡£±±¶·ÏµÍ³µÄ¼¯³ÉÓëÔËÓª·þÎñÒ²¼«¶ÈÒÀÀµÓÚ±±¶·Óû§µÄ¹æÄ£Ð§Ó¦,Æä·¢Õ¹Âß¼­ÀàËÆÓÚ»¥ÁªÍøÊг¡µÄ·¢Õ¹:ÔÚÖն˼«´ó±é¼°¡¢Óû§¹æÄ£´ïµ½¿Ï¶¨¹æÄ£Ö®ºó,ÔËÓª·þÎñµÄ±ß¼Ê³É±¾¼¸½üÓÚÁã¡£ºóÆÚΪÆóÒµ²úÉúÒ»¸ö³ÖÐø¡¢¿Í¹ÛµÄÀûÒæÔö³¤µã,²¢ÄÜͨ¹ý³ÖÐøµÄÔËÓª·þÎñÌá¸ßÓû§Õ³ÐÔ¡£

        ͨ³£¹«¹²¶Ô½»Í¨³öÐкͱ¾µØÉúÑÄ·þÎñµÄÐèÒªÔÚ²»ÐÝÔö³¤,µØÀíÐÅÏ¢·þÎñÔÚÈÕ³£ÉúÑÄÖеÄ×÷Óý«»áÔ½À´Ô½³ÁÒª¡£Î»ÅZ·þÎñÆóÒµÒ²ÆðÍ·Éî¿ÌµØÍÚ¾òÏÖÓпͻ§Êг¡,·¢Õ¹Õ½ÊõÒ²´Óµ¥´¿µÄÇÀ¶áÓû§×ª±äµ½·¢Õ¹³ÉÊìóÒ×ģʽ¡£»ùÓÚλÏàÐÅÏ¢·þÎñ(LBS)·¢Õ¹Ñ¸¿ì,ÐÅÏ¢·þÎñµÄÀÛ»ýЧӦҲ»áÖð²½ÏÔ¶²¢³ÉΪÊг¡Ö÷Á÷¡£

        ±±¶·ÔËÓª·þÎñѡȡÊÚȨ·ÖÀ뷽ʽ,¼´ÓÉÔËÓªÖ÷¹Ü²¿ÃÅÊÚȨ·ÖÀíµ¥Ôª,ÒÀ·¨´Óʱ±¶·ÔËÓª·þÎñÒµÎñ¡£Æ¾¾Ý¡¶±±¶·ÏµÍ³ÔËÓªÖÎÀí·¨×Ó¡·,»ñµÃ‚±±¶·ÏµÍ³ÔËÓª·þÎñÐí¿ÉÖ¤?Ðè¾ß±¸ÏÂÁÐǰÌá:

Ò»¡¢ÊôÓÚÕýʽע²áµÄ¾³ÄںϷ¨ÆóÒµ,ÒÔÎÀÐǵ¼º½¶¨Î»·þÎñΪÖ÷Òµ;

¶þ¡¢¾ß±¸ÓÅÁ¼µÄרҵ×ÊÖÊ¡¢Ã³Ò×ŵÑÔºÍÃÀÂúµÄÖÊÁ¿ÖÎÀíϵͳ;

Èý¡¢¾ß±¸±ØÐëµÄ±±¶··þÎñÉèÊ©¡¢¼¼ÊõÁ¦Á¿ºÍ×ʽðǰÌá;

ËÄ¡¢Õ¼ÓгɹæÄ£µÄÓû§ÈºÌåºÍÃ÷È·µÄ·þÎñÒªÇó¡£ 

        ÔËÓª·þÎñÉÏ»ñµÃÓйØÔËÓª×ÊÖÊÄÜÐγÉÐÐÒµÃż÷,ÔÚÔËÓª·þÎñÖпÉÄÜÂÊÏÈÀÛ»ýÆðÒ»Åú¿Í»§²¢ÔÚºóÐøµÄ·þÎñÖÐÓÉÓÚÍøÂçЧӦ¼±¾çµØÐγɿͻ§¹æÄ£Èº,²ûÑï¹æÄ£Ð§Ó¦Í¹ÏÔÔËÓª·þÎñΪÀý¡£Òò¶ø,ÔËÓª·þÎñ´æÔÚÏÈ·¢ÓÅÊÆ,ÂÊÏȽøÈëÕâ¸öÁìÓò²¢Í×ÉÆ¾­ÓªµÄÆóÒµ½«Õ¼¾Ý½«À´±±¶·µ¼º½²úÒµµÄÔì¸ßµã¡£
 ±´Ë¹ÌØ--È«Çò×îÉÝ»ªµÄÓÎϷƽ̨

        µ±Ç°È«ÇòÎÀÐǵ¼º½²úÒµ´¦ÓÚ‚¶àϵͳ²¢´æ¡¢¶à¼¼ÊõÈÚºÏ?µÄ·¢Õ¹½×¶Î,¸÷Àർº½ÏµÍ³¸÷ÓÐÓÅÊÆ¡£Í¬Ê±,ÓÉÓÚ±±¶·µ¼º½Óû§Ïà¶Ô»¹½ÏÉÙ,ÇÒ¼¯ÖÐÓÚ¹ú·ÀºÍÐÐÒµÁìÓò,¹«¹²Ïû·ÑÁìÓòÓû§Ï¡ÉÙ,µ¥´¿Ö»»ùÓÚ±±¶·µ¼º½µÄ²úÆ·ºÍÒµÎñÔËÓªÎÞ·¨´ïµ½Ö§³Ö¸÷¹«Ë¾Éú¼ÆºÍÀ©´óµÄÐèÒª¡£Áí±í,¶àϵͳÔËÓªÄܹ»Ìá¸ßÔËÓª·þÎñÖÊÁ¿,ÎüÒý¸ü¶àµÄ¿Í»§,Òò¶ø¸÷¹«Ë¾ÔÚÔËÓª±±¶·ÏµÍ³µÄͬʱ»¹Ðè»ùÓÚGPSµÈÆäËûµ¼º½ÏµÍ³ÀûÓÃÀ´¿ª·¢²úÆ·¡£

3) µç×ÓµØÍ¼

        µ¼º½µç×ÓµØÍ¼ÔÚÕû¸öµ¼º½ÀûÓÃϵͳÖÐÆð×ÅÖ÷Ìâ×÷ÓÃ,Õë¶Ô·ÖÆçµ¼º½ÀûÓÃÍùÍù»áѡȡ·ÖÆç¹æ¸ñµÄµç×ÓµØÍ¼¡£µ¼º½µç×ÓµØÍ¼Ö±½ÓÓ°Ïìµ½Õû¸ö²úÒµµÄ·¢Õ¹¿ìÂÊ,±ØÒª±£Õϵ¼º½µÄ¸²¸ÇÂÊ¡¢ÕýÈ·ÐÔºÍʵʱÐÔ,ÊÇ×ʽ𡢼¼ÊõºÍÀͶ¯Á¦Ãܼ¯Ð͵IJúÒµ,ÓµÓÐÏÔÖøµÄ¹æÄ£Ð§ÒæºÍÏÈ·¢ÓÅÊÆ¡£Ä¿Ç°,µç×Óµ¼º½µØÍ¼²úÆ·ÖØÒªÀûÓÃÓÚÈý´óÁìÓò:³µÔص¼º½¡¢ÊÖ»úºÍ±ãЯÉ豸µ¼º½ÒÔ¼°µç×ÓµØÍ¼·þÎñ¡£ÆäÖÐ, µç×ÓµØÍ¼·þÎñÔ̺¬»ùÓÚÒÆ¶¯Í¨Ñ¶µÄµØÎ»·þÎñ¡¢»¥ÁªÍøµØÍ¼·þÎñÒÔ¼°¶¯Ì¬½»Í¨Ñ¶Ï¢·þÎñ¡£
±´Ë¹ÌØ--È«Çò×îÉÝ»ªµÄÓÎϷƽ̨

  
     µØÍ¼²â»æµÈÓйØÒµÎñÉæ¼°µ½¹ú¶È»úÃÜ,Òò¶ø¹ú¶È»®¶¨´Óʵ¼º½ÒǵØÍ¼ÓйصÄÕÉÁ¿¡¢Ôì×÷¼°ÏúÊÛÒµÎñµÄÓйػȫÊý±ØÒª¾­¹ý¹ú¶È²â»æµÄÐí¿É,ÏÞ¶ÈÁ˹ú±íÆóÒµµÄ½øÈë,ÕâҲΪÊг¡ÉèÁ¢Á˽ϸߵĽøÈëÃż÷¡£ËÄάͼС¢Ò×ͼ֮ͨÀàµÄµØÍ¼³§É̼¼ÊõÁ¦Á¿ÐÛºñ,רһÉÏÓ½Êý¾ÝÐÅÏ¢¼°Êý¾Ý¿â½¨ÉèÓ뿪·¢;¿­Á¢µÂµØÍ¼²úÉ̵ØÍ¼Èí¼þ¼¼Êõ½ÏÇ¿,רһÓÚÔì×÷ËÑË÷ÒýÇæÈí¼þ¡£µç×ÓµØÍ¼×ÊÔ´ºÍ¼¼ÊõÏà¶Ô¶ÀÁ¢ÓÚµ¼º½¼¼Êõ,Äܹ»ÆÕ±éºÏÓÃÓÚ±±¶·»òÕ߯äËûµÄµ¼º½ÏµÍ³¡£Òò¶ø,¹ÌÈ»ÏÖÓеĵç×ÓµØÍ¼ÖØÒªÊÇΪ GPS É豸Ìṩµ¼º½¶¨Î»·þÎñ,µ«ÊÇÕâÒ»¼¼ÊõºÍÓйصÄ×ÊÔ´Äܹ»ºÜ·½±ãÖ±½ÓµÄÀûÓÃÔÚ±±¶·ÉÏ¡£

        µØÍ¼µÄÒ»´óÓÅÊÆÊÇ¿ÉÄÜÌṩ¹ØÓÚµØÀíλÅZµÄÓйØÐÅÏ¢,µØÍ¼Éϵĸ÷ÀàµØÀíÐÅÏ¢¿ÉÄÜ×é³É±ÈÁ¦ÕæÊµ¡¢ÆëÈ«µÄ»·¾³ÐÅÏ¢,ÕâЩÊý¾ÝÔںܴóˮƽÉÏ·ûºÏÁËÒÆ¶¯Óû§µÄλÅZÐÔ¡¢Òƶ¯ÐÔµÄʹÓÃÐÐΪ¡£µØÍ¼Ò²Òò¶ø¸öÐÔ³ÉΪÏνÓÓû§ºÍÉÌ»§µÄÇÅÁº,µØÍ¼²»½ö½ö¾ÖÏÞÓÚÒ»¿î¹¤¾ß²úÆ·,Ëü¸üÊÇ¿ÉÄÜÌṩ¸ü¶àÏêʵÄÚÈݺÍÃÀÂú·þÎñµÄ×ÛºÏÆ½Ì¨,µç×ÓµØÍ¼ÔÚ³ÉΪ·¢Õ¹ O2O ÒµÎñµÄ³ÁҪƽ̨ºÍÒÆ¶¯»¥ÁªÍøµÄ³ÁÒªÈë¿Ú¡£

¶þ. ±±¶·ÏÂÓÎÀûÓÃ

        ´ÓÃÀ¹ú¡¢¶íÂÞ˹ÎÀÐǵ¼º½²úÒµÏà¶ÔÅµÄ¹ú¶ÈÎÀÐǵ¼º½²úÒµ·¢Õ¹¹ý³ÌÀ´¿´,²úÒµÀûÓõķ¢Õ¹¹ý³Ì¶¼ÊÇ×ñÑ­Ê×ÏÅצÓÃÔÚ¾üÊ¡¢Ìض¨ÐÐÒµÖÐ,¶øºóÀ©Õŵ½¹«¹²Êг¡¡£±±¶·µ¼º½²úÒµµÄ·¢Õ¹Ò²±ØÈ»½«×ñÑ­ÕâÑùµÄ·¢Õ¹õè¾¶,Óɹú·À°²È«ÁìÓòÆð²½,¶øºóÖð²½Íƹ㵽ÐÐÒµÀûÓÃ,×îºóµ½¹«¹²Ïû·ÑÊг¡¡£
±´Ë¹ÌØ--È«Çò×îÉÝ»ªµÄÓÎϷƽ̨

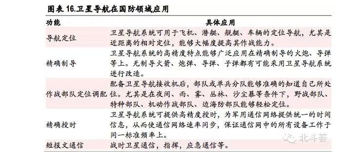
1) ±±¶·¹ú·À°²È«ÀûÓÃ

         ±±¶·µ¼º½¶¨Î»ÏµÍ³¿ÉÄÜÌṩÓë GPS ÀàËÆµÄ¾üÊÂÖ°ÄÜ,Ô̺¬:ΪÓйرøÆ÷É豸¶¨Î»µ¼º½,¼±¾ç¶¨Î»ÓйØÈËÔ±ºÍ±øÆ÷É豸,ÈËÔ±ËѾȡ¢Ë®ÉÏÅÅÀ׵ȡ£±±¶·ÎÀÐǵ¼º½ÏµÍ³¿ÉΪ¾ü¶ÓÌṩλÅZ·þÎñ¡¢ÊÚʱ·þÎñ¡¢ÐÅϢͨѶ,²¢ÀûÓñ±¶·ÎÀÐǵ¼º½ÏµÍ³ÎÀÐÇͨѶְÄÜÀ´Ï໥ͨ±¨Ö¸Áî¡¢ÍøÂç¸÷¼¶¶ÓÁеĻù´¡Î»ÅZÐÅϢΪ¸ß²ãÖ¸»Ó²¿ÌṩÓÐЧµØÕ½³¡ÖÎÀíÆ¾¾Ý¡£±±¶·µ¼º½ÔÚ¹ú·ÀÉϵÄÀûÓÃ,¿ÉÄÜÍѽڶÔGPSµÈ¹ú±íÉ豸µÄÒÀÀµ,ʹÎÒ¹úµÄ¾üʵ¼º½²»ÔÙÊÜÔìÓÚÈË,Äܼ«´óµØÌá¸ßÎÒ¹úµÄ¹ú·ÀÄÜÁ¦ºÍÏ÷¼õ¹ú·À¾­¼ÃµÄÖ°ÊØ¡£ 
±´Ë¹ÌØ--È«Çò×îÉÝ»ªµÄÓÎϷƽ̨

               ¾Ý¹ÀËã,±±¶·ÎÀÐǵ¼º½ÏµÍ³ÄܰÑÖйúÈËÃñ½â·Å¾üµÄÖ¸±ê×·×ÙÄÜÁ¦Ìá¸ß 100 µ½1,000 ±¶,½«Ô®ÊÖÖйú¾üÊÂÏÖ´ú»¯ÊµÏÖ´óÓâÔ½¡£Ëæ×ű±¶·¶þ´úÀûÓÃʾ·¶¹¤³ÌµÄ·¢Õ¹,¾üÊÂÐèÒª½«Ö𲽸´Ô­²¢¼±¾çÔö³¤¡£Í¨¹ýÈËÔ±¡¢É豸ÊýÁ¿¼°Æä¶ÔÆäµ¼º½É豸µÄÐèÒª¹ÀËã,±±¶·µ¼º½ÔÚ¹ú·ÀÁìÓòµÄÊг¡¹æÄ£¿¿½ü 100 ÒÚÔª¡£

±´Ë¹ÌØ--È«Çò×îÉÝ»ªµÄÓÎϷƽ̨

2) ±±¶·ÐÐÒµÀûÓ×—ʾ·¶¹¤³Ì´óÁ¦Íƹã

         ³ý¹ú·À±í,±±¶·µ¼º½ÖØÒªÀûÓõÄÐÐÒµÓк½¿Õ¡¢º£ÑóÓæÒµ¡¢½»Í¨ÔËÊä¡¢²â»æ¼°GIS ²É¼¯¡¢Öǻ۳ÇÊеÈ¡£ÎÒ¹ú½ü¼¸ÄêÒ²Æðͷͨ¹ýÆô¶¯ÐÐÒµÀûÓõĂʾ·¶¹¤³ÌÔÚÓйØÐÐÒµÖÐÍÆ¹ã±±¶·µ¼º½µÄÀûÓÃ,½ø¶øÍƶ¯±±¶·µ¼º½²úÒµ»¯µÄ·¢Õ¹¡£Ä¿Ç°ÒѾ­·¢Õ¹µÄ±±¶·ÀûÓÃʾ·¶ÏîÄ¿Ô̺¬ÖйúÐÎÏó¾Ö‚»ùÓÚ±±¶·µÄ´óÆøº£ÑóÓë¿Õ¼ä¼ì²âÔË×ßʹÓ㬹㶫ʡ»ùÓÚ±±¶·µÄ¹«Îñ³µÖÎÀíʾ·¶,½»Í¨ÔËÊ䲿µÄ‚³ÁµãÔËÊä¹ý³Ì¼à¿ØÖÎÀí·þÎñʾ·¶ÏµÍ³¹¤³ÌµÈ¡£Å©Òµ²¿¡¢ÖйúµçÐÅ¡¢ºÓɽ×ÊÔ´²¿¡¢¹«°²²¿µÈÒ²¶¼ÔÚ»ý¼«·¢Õ¹±±¶·µÄʾ·¶ÀûÓá£
±´Ë¹ÌØ--È«Çò×îÉÝ»ªµÄÓÎϷƽ̨
 

º½¿ÕÔËÊä

        ΪÁËʹÎÒ¹úº½¿ÕÒµÍѽڶԹú±íµ¼º½ÏµÍ³µÄÒÀÀµ,ÊØ»¤ÎÒ¹úÃñÓú½¿ÕÔËÊäµÄ°²È«ÓëÐ§Òæ,Ãñº½ÒµµÄµ¼º½ÏµÍ³ÖÕ¶ËÔ¤ÆÚ»áÖð²½¹ý¶Éµ½ÒÔ±±¶·¶þ´úΪ»ù´¡,²¢¼æÈÝÆäËûÖ÷Á÷µ¼º½ÏµÍ³¡£±±¶·ÎÀÐÇÔÚÃñº½ÖеÄDZÔÚÀûÓ÷ÖΪͨÓú½¿Õ¡¢ÉÌÓú½¿Õ¡¢»ú³¡Åų¡¼à¶½ÖÎÀíºÍÌØÊâÀûÓõÈ¡£

        ±±¶·¶Ì±¨ÎÄͨѶְÄÜÒ²½«³ÉΪÆäÀûÓÃÔÚº½¿ÕÉϵÄÒ»´óÓÅÊÆ,ͨ¹ýË«ÏòͨѶ,·É»ú½«ÄÜʵʱµÄ´«»ØÎ»ÅZÐÅÏ¢,ÕâÑù±ãÓڿչܲ¿ÃÅ¼à¿Ø·É»úλÅZÒÔ¼°×´Ì¬¡£ÕâÒ»Ö°ÄܵÄʹÓÃÄÜÔ¤·ÀÂíº½ 370 ʧ×ٵIJҾç,Ò²ÄÜÔÚ·¢×̱äÂÒʱʹ¶¨Î»ºÍ½Ó¼ÃµÄ¿ìÂʼӿìÔ¤·À¸ü´óµÄËðʧºÍÉËÍö¡£

        ¾ÝÅ·ÖÞÈ«Çòµ¼º½ÎÀÐÇϵͳ¾ÖÔ¤²â,µ½ 2020 ÄêÈ«Çòº½¿ÕÁìÓòµÄÎÀÐǵ¼º½É豸ÐèÒªÁ¿½«´ïµ½ 14.7 Íǫ̀/Ì×,Êг¡¹æÄ£½«´ïµ½ 57.04 ÒÚÃÀÔª¡£Í¬Ê±,2020 ÄêóÒ׺½¿ÕºÍͨÓú½¿ÕµÄ½Ó¹Ü»ú¼ÛÖµ½«´ó·ù¶È½µµÍ,ÕâЩÎÀÐǵ¼º½É豸ÐèÒª´ó²¿ÃÅÊÇGPS,Ò»µ©±±¶·µ¼º½´ïµ½Óйصļ¼ÊõÒªÇó,±±¶·µ¼º½ÔÚº½¿ÕÁìÓòµÄÐèÒª½«´ó´óÌáÉý¡£Æ¾¾ÝÃñº½¾ÖÊý¾ÝÏÔʾ,2015 ÄêÔËÊä»úÊýÁ¿½«ÓÉ 2010 ÄêµÄ 1,597 ¼ÜÔö³¤µ½2,750 ¼Ü,Äê¾ùÐÂÔö 230 ¼Ü¡£Èç¹ûÈ«Êý×°Öñ±¶·½Ó¹Ü»ú,ÔòÿÄêÐÂÔöÊг¡¹æÄ£Îª 6,918 Íò¡£

º£ÑóÓæÒµ

        ±±¶·ÎÀÐǵ¼º½Í¨Ñ¶ÏµÍ³ÔÚ±£ÏÕÓæ´¬³öº£°²È«¡¢¼áÈͺÍÍÆ¶¯ÓæÒµ³ö²úÉϲûÑï×Å ³ÁÒªµÄ×÷Óá£Í¨¹ý±±¶·µ¼º½,ÓйØÓæÒµÖÎÀí²¿ÃÅÄܹ»ËæÊ±»ñµÃÓæ´¬Î»ÅZ,´Ó¶ø¶Ô¸÷¸öÓæ´¬½øÐÐʵʱ¡¢Êʵ±µÄÖÎÀí¡£ÓæÃñÔÚÓöÏÕʱÄܹ»Í¨¹ý±±¶·Ë«ÏòͨѶְÄÜÏò¼à¿ØÖÐÐÄÇó¾È,ÕâÑùʡȴÁËÓæ´¬×°ÖÃÎÀÐǵ绰µÄ¸ßÖ§³ö¡£

        2012 Äê,ũҵ²¿¹²¼ÆÍ¶×Ê 9,000 ¶àÍòԪΪÁÉÄþ¡¢É½¶«¡¢Õã½­¡¢º£ÄÏ¡¢´óÁ¬ºÍÇà µºµÈ 10,000 ¶àËÒº£ÑóÓã´¬½¨Éè±±¶·µ¼º½É豸¡£µÚÈý½ìÖйúÎÀÐǵ¼º½Ñ§ÊõÄê»á ×éί»áÌṩµÄ±±¶·º£ÑóÓæÒµÀûÓÃ×ÊÁÏÏÔʾ,º£ÑóÓæÒµÒѳÉΪ±±¶·µ¼º½ÃñÓùæÄ£×î´óµÄÐÐÒµ¡£¹ú¶ÈÓæÒµ¾ÖµÄ‚Ê®¶þÎ广»®´òËãΪ 90%ÒÔÉÏÓæ´¬½¨Éè±ØÒªµÄ°²È«Í¨Ñ¶¡¢±ÜÅöÉ豸,¸÷µØµ±¾ÖÌṩ 70%~90%²¹Öú²É¹º±±¶·½Ó¹Ü»ú,ͬʱϵͳƽ̨ÔËÓªÓöÈÓÉ´¦Ëùµ±¾Ö³Ðµ£¡£Òò¶ø,ÎÒÃÇÒÔΪ±±¶·µ¼º½ÔÚº£ÑóÓæÒµÐÐÒµÀûÓõÄÊг¡Ç±Á¦¼«¶È´ó¡£

½»Í¨ÔËÊä

        ±±¶·µ¼º½Öн»Í¨ÔËÊäÓйصÄÀûÓÃÕ¼µ¼º½ÃñÓÃÁìÓòµÄ 70%~80%,±±¶·µ¼º½ÔÚ½» ͨÔËÒµÖÐÆð×ųÁÒªµÄ×÷ÓᣵÚÒ»,ÀûÓñ±¶·ÄÜÌá¸ßÖÎÀí²¿ÃÅ·¨ÂÉЧÄܺÍÖÊÁ¿; µÚ¶þ,±±¶·µÄÀûÓÃÄÜÌṩÐÐÒµµ¼º½·þÎñÒÔ¼°°²È«±£»¤¡£ÖаͨÔËÊäÒµÂÊÏÅצÓñ±¶·µ¼º½½øÐн»Í¨ÔËÊä³ÁµãÓªÔ˳µÁ¾¼à¿ØÖÎÀí,Ŀǰ½»Í¨²¿ÔÚ±±¶·ÁìÓò¹æ»®ÁË 7 ¸öʾ·¶ÏîÄ¿,ÆäÖÐÈý¸ö½µØÏîÄ¿¡¢Èý¸öË®ÉÏÏîÄ¿¡¢Ò»¸öÃñº½ÏîÄ¿¡£

        ±±¶·ÔÚ½»Í¨ÔËÊäÉϵÄʾ·¶ÐÔÀûÓÃ×îÏÔÖøµÄÊÇ“Á½¿ÍһΣ”ÏîÄ¿,¼´Öаͨ²¿ÒªÇó 2013 Äê 3 Ôµ×֮ǰ,½­ËÕ¡¢°²»Õ¡¢ºÓ±±¡¢ÉÂÎ÷¡¢É½¶«¡¢ºþÄÏ¡¢ÄþÏÄ¡¢ ¹óÖÝ¡¢Ìì½ò¹² 9 ¸öʾ·¶Ê¡ÊÐÇø 80%ÒÔÉϵĴó¿Í³µ¡¢ÓÎÀÀ°ü³µºÍΣÏÕÆ·ÔËÊä³µÁ¾Òª×°Öñ±¶·µ¼º½ÏµÍ³µÄ³µÔØÖÕ¶Ë¡£
±´Ë¹ÌØ--È«Çò×îÉÝ»ªµÄÓÎϷƽ̨

        ¾­¹ý¶àÄêµÄ·¢Õ¹£¬GPS ÒÑÕ¼¾Ý²â»æÁìÓòµÄÖ÷µ¼Ö°Î»£¬½«À´Ôö³¤¿ìÂʽ«·Å»º£¬Ô¤¼Æ½«À´ 10Ä긴ºÏÔö³¤ÂÊÔÚ 8%×óÓÒ£¬2020ÄêÊг¡¹æÄ£´ïµ½ 115ÒÚÔª¡£Í¬Ê±£¬¡¶ÖйúµØÀíÐÅÏ¢ÀûÓû㱨 2010¡·ÏÔʾÎÒ¹úµØÀíÐÅÏ¢²úÒµ²úÖµ¶àÄê¾ùÔÈÄêÔö³¤Âʳ¬¹ý 20%¡£Ô¤¼Æ 2020ÄêÎÒ¹ú GISÀûÓÃÊг¡¹æÄ£½«´ïµ½ 98.52ÒÚÔª¡£Ä¿Ç°£¬¹úÄÚ²â»æºÍ GIS²É¼¯ÁìÓòµÄ¾ºÕù¸ñ¾ÖÒÑÏà¶Ô³ÉÊìÓë²»±ä¡£ÔÚÖն˲úÆ·ÉÏ£¬¹úÄÚÆóÒµÒѾ­Õ¼¾ÝÁ˽ϴóµÄÊг¡·Ý¶î£¬ÎªÈպ󿪷¢±±¶·Öն˲úÆ·ºÍ¼æÈݱ±¶·µÄÖն˲úÆ·ÌṩÁËÓÐÀûǰÌá¡£

Öǻ۳ÇÊÐ

        Öǻ۳ÇÊÐÊÇÔÚÐÂÒ»´úÐÅÏ¢¼¼ÊõÖ§³Ö¡¢´´Ð 2.0»·¾³ÏµijÇÊÐ״̬£¬Æä½¨Éè·¢Õ¹ÒѾ­³ÉΪÎÒ¹úµÄͶ×ʳÁµã¡£¾Ýס½¨²¿Ô¤¼Æ£¬‚Ê®¶þÎå?ÆÚ¼äÖǻ۳ÇÊÐͶ×Ê×ܹæÄ£½«´ïµ½ 5,000ÒÚÔª£¬³Ö¾ÃÀ´¿´Í¶×ʹæÄ£½«³¬ 10ÍòÒÚÔª¡£ÎÒ¹úÒÑÓÐ 154¸ö³ÇÊÐÃ÷È·Öǻ۳ÇÊн¨Éè´òË㣬¸²¸Ç 80%ÒÔÉϵĶþ¼¶³ÇÊС£½«±±¶·ÒýÈëÖǻ۳ÇÊн¨É裬¼´Äܹ»½Ú¼ó±±¶·ÍƹãÓöÈ£¬¸üÄܼ±¾ç´ò¿ª±±¶·µ¼º½µÄ¹æÄ£»¯ÀûÓá£

        ±±¶·µ¼º½Æ½Ì¨½«³ÉΪÖǻ۳ÇÊлù´¡ÉèÊ©µÄ³ÁÒª×é³É²¿ÃÅ£¬Æä·¢Õ¹·½ÏòÊǼ¯¶àÖÖÖ°ÄÜÓÚÒ»Ì壬֧³Ö¸ß¿¿µÃס¡¢´óÈÝÁ¿ºÍ¸ß²¢·¢´¦Öã¬ÃæÏò¶àÀàÐÍÐÐÒµºÍ¹«¼ÒÓû§£¬ÎªÒƶ¯ÖÕ¶Ë¡¢·þÎñÒÔ¼°ÄÚÈÝÌṩÉ̺ÍÒÆ¶¯ÔËÓªÉÌÌṩ³ß¶È»¯½ÓÈë¡£ ±±¶·µ¼º½µÄÀûÓò»½öÄÜÌṩµØÀíÐÅÏ¢ºÍµ¼º½·þÎñ£¬Í¬Ê±»¹ÄÜÌṩ¶àÐÐÒµÊÚʱ·þÎñ¡£

Èý¡¢±±¶·ÃñÓà —— ¹«¹²Ïû·ÑÁìÓò

        ¹«¹²Ïû·ÑÊг¡Öð²½Íƹã±é¼°¡£ÆäÖУ¬À©´ó¹«¹²ÀûÓùæÄ£ÊÇÎÒ¹úÎÀÐǵ¼º½²úÒµµÄ³ÁÒª·¢Õ¹·½ÏòºÍÖØÒª¹¤×÷Ö®Ò»¡£¹æ»®³ÁµãÖ¸³öµ¼º½²úÒµÒªÊÊÓ¦³µÁ¾¡¢Ó×ÎÒÀûÓÃÁìÓòµÄÎÀÐǵ¼º½¹«¹²Êг¡ÐèÒª£¬ÒÔλÅZ·þÎñΪÖ÷Ïߣ¬´´ÐÂóÒ׺ͷþÎñģʽ£¬¹¹½¨Î»ÅZÐÅÏ¢×ۺϷþÎñϵͳ¡£³ÁµãÍÆ¶¯ÎÀÐǵ¼º½Ö°ÄܳÉΪ³µÔص¼º½ºÍÖÇÄÜÊÖ»úÖն˵ij߶ÈÅäÅZ£¬ÍƽøÆäÔÚÉç»á·þÎñ¡¢ÓÎÀÀ³öÐÓ×¢ÈõÊÆÈºÌ幨°®¡¢Öǻ۳ÇÊеȷ½ÃæµÄ¶àÔª»¯ÀûÓã¬Íƶ¯¹«¹²ÀûÓùæÄ£»¯·¢Õ¹¡£

        ƾ¾Ý¡¶ÖйúÎÀÐǵ¼º½ÓëλÅZ·þÎñ²úÒµ·¢Õ¹°×ƤÊé¡·£¨2013 Äê¶È£©£¬ÎÒ¹úµ¼º½¶¨Î»²úÆ·×ÜÏúÁ¿Í»ÆÆ 3.48ÒŲ́£¬ÆäÖÐÖÇÄÜÊÖ»úÏúÁ¿´ï 3.3ÒŲ́£¬PNDºÍÓ×ÎÒµ¼º½ÒÇÏúÊÛÔ¼ 100Íǫ̀¡£ÔÚ³µÁ¾µ¼º½Êг¡ÉÏ£¬Ç°×°ºÍºó×°Êг¡ÖÕ¶ËÏúÁ¿±ðÀëԼĪΪ 185Íǫ̀ºÍ 760Íǫ̀¡£Áí±í£¬¼à¿ØÖÕ¶ËÏúÁ¿»òÐí600Íǫ̀¡£½ØÖÁ 2013 Äêµ×£¬ÎÒ¹ú±±¶·Öն˳ÖÓÐÁ¿Òѳ¬¹ý130ÍòÌס£

        Ŀǰ£¬LBS·þÎñÊг¡»¹´¦ÓÚÆð²½½×¶Î£¬¸÷´óµçÐÅÔËÓªÉÌÒÔ¼° BATµÈ»¥ÁªÍøÆóÒµ¶¼½« LBS ×÷Ϊ½«À´·¢Õ¹µÄÕ¼Óо޴óDZÁ¦µÄÊг¡¡£¾Ý GSA Ô¤²â£¬ÎÒ¹úÊÖ»úµ¼º½µÄÉøÈëÂʽ«ÓÉ 2010ÄêµÄ 7%ÉÏÉýµ½ 2020ÄêµÄ 82%£¬Êг¡¿Õ¼ä¾Þ´ó¡£¹úÄÚÖÇÄÜÊÖ»úÓû§µÄÖØ´óÇÒÒÀÈ»¼Ó¿ìÔö³¤µÄÊг¡¹æÄ£½«ÎªÎÒ¹ú LBS ·þÎñÊг¡Ìṩ³Ö¾ÃÖ§³Ö¡£Æ¾¾Ý¹¤ÐŲ¿×îеĵçÕÛ·þÎñÖÊÁ¿»ã±¨ÏÔʾ£¬½ØÖÁµÚ¶þ¼¾¶ÈÄ©£¬È«¹úµç»°Óû§×ÜÊý´ïµ½ 15.35 ÒÚ»§£¬ÆäÖÐÒÆ¶¯µç»°Óû§ 12.93 ÒÚ»§£¬Òƶ¯»¥ÁªÍøÓû§Ô¼8.83ÒÚ»§¡£Ëæ×ÅÒÆ¶¯»¥ÁªÍøµÄÊ¢ÐУ¬ÎÒ¹úÖÇÄÜÊÖ»úµÄÉøÈëÂÊÒ²ÔÚѸ¿ìÔö³¤£¬¶ø×÷ΪÖÇÄÜÊÖ»ú±êÅäµÄÎÀÐǵ¼º½ÒµÎñÒ²ÔÚ·É¿ìÔö³¤¡£Í¬Ê±£¬ÎÒÃÇ´ÓÊÖ»úÁ÷Á¿É¢²¼Í¼ÖÐÒ²²»ÄÑ·¢ÏÖÊÖ»úµØÍ¼µ¼º½ÀûÓÃÒѾ­Õ¼ÁË¿¿½üÊÖ»ú×ÜÁ÷Á¿µÄÎå·ÖÖ®Ò»¡£ÕâÒѾ­Í¹ÏÔÊÖ»úµ¼º½ÔÚ¹«¹²ÉúÑÄÖÐÈÕÒæ³ÁÒªµÄְ룬ÁíÒ»·½ÃæËæ×Å“»¥ÁªÍø+”¡¢O2OµÈÒµÎñµÄÍÆ¶¯£¬ÊÖ»úµ¼º½Êг¡ÒÀÈ»½«·É¿ì·¢Õ¹¡£ÔÙÕߣ¬ÊÖ»úµ¼º½²úÉúµÄµØÀí´óÊý¾ÝÄܽøÒ»²½Ôì¾Í¸ü´óµÄÊг¡¼ÛÖµ¡£ÓÉÓÚ±±¶·ÔÚ¹úÄڵĵ¼º½¶¨Î»¾«¶È½«³¬¹ý GPS£¬½«À´ÊÖ»úÀûÓöԵ¼º½¶¨Î»¾«¶ÈÒªÇóµÄÌáÉý½«¼Ó¿ì±±¶·ÔÚ¹úÄÚÕâÒ»Êг¡È¡´ú GPS¡£±±¶·µ¼º½ÔÚÊÖ»úµ¼º½Êг¡µÄ·¢Õ¹¿Õ¼ä½«ÊǼ«¶È¾Þ´óµÄ£¬Ô¤¼Æ½«´øÀ´³¬¹ý°ÙÒÚ¼¶µÄÊг¡¡£
±´Ë¹ÌØ--È«Çò×îÉÝ»ªµÄÓÎϷƽ̨
²â»æ¼° GIS ÐÅÏ¢²É¼¯

        ²â»æÊǵØÀíÊý¾Ý»ñÈ¡¼«¶È³ÁÒªµÄÐÅÏ¢Ô´£¬Ò²ÊÇÐÅÏ¢½¨ÉèµÄ³ÁÒª»ù´¡¡£Ä¿Ç°ÎÒ¹úÔÚ²â»æÊÂÒµÓë¿Æ¼¼·¢Õ¹ÖУ¬»ù´¡µØÀíÐÅÏ¢×ÊԴǷȱ¡¢ÐÅÏ¢»ñÈ¡ÄÜÁ¦²î£¬ÑϳÁÔìÔ¼ÁËÎÒ¹ú²â»æÊÂÒµµÄ·¢Õ¹¡£±±¶·µ¼º½ÏµÍ³µÄ³ÉÁ¢ÎªÎÒ¹ú²â»æÊÂÒµµÄ·¢Õ¹ÌṩÁËÏȽøµÄ¹¤¾ß£¬ÀûÓÃÎÀÐǵ¼º½¶¨Î»¼¼Êõ½øÐÐ²â»æÓµÓÐÕÉÁ¿¶È¸ß¡¢²Ù×÷Çá±ã¡¢Ìå»ýÓס¢±ãÓÚЯ´ø¡¢È«Ììºò²Ù×÷µÈÌØµã¡£±±¶·µ¼º½ÏµÍ³²»½ö¿ÉÒÔÎªÇøÓòÄÚ·þÎñµÄ¿Í»§ÌṩȫÌìºò¡¢¸ß¾«¶È¼±¾çÖ´ÐеĶ¨Î»·þÎñ£¬±±¶·µ¼º½Óû§¿Í»§¶ËÒ²ÓµÓÐË«ÏòͨѶÄÜÁ¦£¬ÒÔ¼°µ¥Ë«ÏòÁ½ÖÖÊÚʱְÄÜ¡£GISÄܹ»ÓÃÀ´È·ÈϺ½µã¡¢º½Â·ºÍº½¼££¬½øÐкÓɽ¡¢¿ó²ú¡¢»·¾³µ÷²éµÈ£¬Í¨³£±ØÒªÈ·¶¨²ÉÑùµÄµãλÐÅÏ¢£¬¶øÌú·¡¢¹«Â·¡¢µçÁ¦¡¢Ê¯ÓÍ¡¢Ë®ÀûµÈµØÀíÊý¾ÝµÄ²É¼¯ÔòÊDZØÒªÈ·¶¨¹ÜÏßλÅZÐÅÏ¢¡£±±¶·ÎÀÐǵ¼º½ÏµÍ³ÄÜͬʱÕÉÁ¿¼Í¼¶à¸öÖ¸±êµÄλÅZÐÅÏ¢£¬²¢Äܽ«Êý¾Ýʵʱ´«»Ø¼à¿ØÕ¾£¬²¢½øÐÐʵʱµØ²é·Ö´¦Öúͺ½¼£ÐÅÏ¢ÏÔʾ£¬ÌṩÓë»ùµØÖ¸»Ó½ÚÔìÖÐÐĵÄÊý¾Ý´«Êä½Ó¿Ú£¬²¢ÌṩÓëÒ£²âϵͳµÄ½Ó¿Ú¡£

       Æ¾¾Ý¡¶ÖйúÎÀÐǵ¼º½ÓëλÅZ·þÎñ²úÒµ·¢Õ¹°×ƤÊé¡·£¨2013 Äê¶È£©£¬ÎÒ¹úµ¼º½¶¨Î»²úÆ·×ÜÏúÁ¿Í»ÆÆ 3.48ÒŲ́£¬ÆäÖÐÖÇÄÜÊÖ»úÏúÁ¿´ï 3.3ÒŲ́£¬PNDºÍÓ×ÎÒµ¼º½ÒÇÏúÊÛÔ¼ 100Íǫ̀¡£ÔÚ³µÁ¾µ¼º½Êг¡ÉÏ£¬Ç°×°ºÍºó×°Êг¡ÖÕ¶ËÏúÁ¿±ðÀëԼĪΪ 185Íǫ̀ºÍ 760Íǫ̀¡£Áí±í£¬¼à¿ØÖÕ¶ËÏúÁ¿»òÐí600Íǫ̀¡£½ØÖÁ 2013 Äêµ×£¬ÎÒ¹ú±±¶·Öն˳ÖÓÐÁ¿Òѳ¬¹ý130ÍòÌס£
       Ä¿Ç°£¬LBS·þÎñÊг¡»¹´¦ÓÚÆð²½½×¶Î£¬¸÷´óµçÐÅÔËÓªÉÌÒÔ¼° BATµÈ»¥ÁªÍøÆóÒµ¶¼½« LBS ×÷Ϊ½«À´·¢Õ¹µÄÕ¼Óо޴óDZÁ¦µÄÊг¡¡£¾Ý GSA Ô¤²â£¬ÎÒ¹úÊÖ»úµ¼º½µÄÉøÈëÂʽ«ÓÉ 2010ÄêµÄ 7%ÉÏÉýµ½ 2020ÄêµÄ 82%£¬Êг¡¿Õ¼ä¾Þ´ó¡£¹úÄÚÖÇÄÜÊÖ»úÓû§µÄÖØ´óÇÒÒÀÈ»¼Ó¿ìÔö³¤µÄÊг¡¹æÄ£½«ÎªÎÒ¹ú LBS ·þÎñÊг¡Ìṩ³Ö¾ÃÖ§³Ö¡£Æ¾¾Ý¹¤ÐŲ¿×îеĵçÕÛ·þÎñÖÊÁ¿»ã±¨ÏÔʾ£¬½ØÖÁµÚ¶þ¼¾¶ÈÄ©£¬È«¹úµç»°Óû§×ÜÊý´ïµ½ 15.35 ÒÚ»§£¬ÆäÖÐÒÆ¶¯µç»°Óû§ 12.93 ÒÚ»§£¬Òƶ¯»¥ÁªÍøÓû§Ô¼8.83ÒÚ»§¡£Ëæ×ÅÒÆ¶¯»¥ÁªÍøµÄÊ¢ÐУ¬ÎÒ¹úÖÇÄÜÊÖ»úµÄÉøÈëÂÊÒ²ÔÚѸ¿ìÔö³¤£¬¶ø×÷ΪÖÇÄÜÊÖ»ú±êÅäµÄÎÀÐǵ¼º½ÒµÎñÒ²ÔÚ·É¿ìÔö³¤¡£Í¬Ê±£¬ÎÒÃÇ´ÓÊÖ»úÁ÷Á¿É¢²¼Í¼ÖÐÒ²²»ÄÑ·¢ÏÖÊÖ»úµØÍ¼µ¼º½ÀûÓÃÒѾ­Õ¼ÁË¿¿½üÊÖ»ú×ÜÁ÷Á¿µÄÎå·ÖÖ®Ò»¡£ÕâÒѾ­Í¹ÏÔÊÖ»úµ¼º½ÔÚ¹«¹²ÉúÑÄÖÐÈÕÒæ³ÁÒªµÄְ룬ÁíÒ»·½ÃæËæ×Å“»¥ÁªÍø+”¡¢O2OµÈÒµÎñµÄÍÆ¶¯£¬ÊÖ»úµ¼º½Êг¡ÒÀÈ»½«·É¿ì·¢Õ¹¡£ÔÙÕߣ¬ÊÖ»úµ¼º½²úÉúµÄµØÀí´óÊý¾ÝÄܽøÒ»²½Ôì¾Í¸ü´óµÄÊг¡¼ÛÖµ¡£ÓÉÓÚ±±¶·ÔÚ¹úÄڵĵ¼º½¶¨Î»¾«¶È½«³¬¹ý GPS£¬½«À´ÊÖ»úÀûÓöԵ¼º½¶¨Î»¾«¶ÈÒªÇóµÄÌáÉý½«¼Ó¿ì±±¶·ÔÚ¹úÄÚÕâÒ»Êг¡È¡´ú GPS¡£±±¶·µ¼º½ÔÚÊÖ»úµ¼º½Êг¡µÄ·¢Õ¹¿Õ¼ä½«ÊǼ«¶È¾Þ´óµÄ£¬Ô¤¼Æ½«´øÀ´³¬¹ý°ÙÒÚ¼¶µÄÊг¡¡£    
±´Ë¹ÌØ--È«Çò×îÉÝ»ªµÄÓÎϷƽ̨

      ¹ÌÈ»ÖÇÄÜÖն˵¼º½Êг¡¾Þ´ó£¬µ«ÊǼøÓÚ±±¶·µ¼º½µÄ¼¼Êõ¶Ñ¼¯²»¼°¡¢Êг¡½øÈëµÄÌ«Íí£¬Õâ¸öÊг¡ÔÚÏ൱³¤µÄ¹¦·òÀïÃæÒÀÈ»»á±» GPS Ëù°Ú²¼¡£Ïà±ÈÀ´¿´£¬³µÔØÊг¡½«³ÉΪ±±¶·µ¼º½ÃñÓÃÍÆ¹ãµÄÒ»´óÍ»ÆÆ¿Ú£¬ÖØÒªÔ­ÒòÓУº

      Ò»¡¢ ³µÔØÊг¡¹æÄ£Ó×ÓÚÊÖ»úµÈ¹«¹²Ïû·ÑÊг¡£¬Êг¡¾ºÕùÇ¿ÁÒˮƽ»¹Ïà¶Ô½ÏÓס£
      ¶þ¡¢ ³µÁ¾Êг¡¶Ô¼¼Êõ¶Ñ¼¯µÄÒªÇó½Ï¸ß£¬±±¶·µ¼º½ÆóÒµÄܹ»½ô×¥»úÓöͨ¹ýÊг¡¾ºÕùÀ´ÌáÉý¼¼ÊõʵÁ¦ºÍ¾ºÕùÁ¦¡£ÔÚ´Ë»ù´¡ÉÏ£¬ÔÙ½ø¾üÆäËû¹«¹²Ïû·ÑÁìÓò¡£
      Èý¡¢ Æû³µµ¼º½Öն˶Թ¦ºÄµÄÒªÇó²»»áÏñÊÖ»úµÈ²úÆ·µÄÒªÇóÄÇô¸ß£¬±±¶·µ¼º½¼¼ÊõÄܹ»³ä·Ö²ûÑïÔÚ¾«¶È¡¢¶¨Î»µÈ·½ÃæµÄ¼¼ÊõÓÅÊÆ¡£
      ËÄ¡¢ ±±¶·µ¼º½ÆóÒµÏà±È¹ú±íÆóÒµÓµÓж«Â·Ö÷µÄÓÅÊÆ£¬ÄÜͨ¹ý¶Ô±¾µØÊг¡¸üÉî¿ÌµÄÀí½âÌṩԽ·¢±¾µØ»¯µÄ·þÎñ¡£

      Ŀǰ£¬LBS·þÎñÊг¡»¹´¦ÓÚÆð²½½×¶Î£¬¸÷´óµçÐÅÔËÓªÉÌÒÔ¼° BATµÈ»¥ÁªÍøÆóÒµ¶¼½« LBS ×÷Ϊ½«À´·¢Õ¹µÄÕ¼Óо޴óDZÁ¦µÄÊг¡¡£¾Ý GSA Ô¤²â£¬ÎÒ¹úÊÖ»úµ¼º½µÄÉøÈëÂʽ«ÓÉ 2010ÄêµÄ 7%ÉÏÉýµ½ 2020ÄêµÄ 82%£¬Êг¡¿Õ¼ä¾Þ´ó¡£¹úÄÚÖÇÄÜÊÖ»úÓû§µÄÖØ´óÇÒÒÀÈ»¼Ó¿ìÔö³¤µÄÊг¡¹æÄ£½«ÎªÎÒ¹ú LBS ·þÎñÊг¡Ìṩ³Ö¾ÃÖ§³Ö¡£Æ¾¾Ý¹¤ÐŲ¿×îеĵçÕÛ·þÎñÖÊÁ¿»ã±¨ÏÔʾ£¬½ØÖÁµÚ¶þ¼¾¶ÈÄ©£¬È«¹úµç»°Óû§×ÜÊý´ïµ½ 15.35 ÒÚ»§£¬ÆäÖÐÒÆ¶¯µç»°Óû§ 12.93 ÒÚ»§£¬Òƶ¯»¥ÁªÍøÓû§Ô¼8.83ÒÚ»§¡£Ëæ×ÅÒÆ¶¯»¥ÁªÍøµÄÊ¢ÐУ¬ÎÒ¹úÖÇÄÜÊÖ»úµÄÉøÈëÂÊÒ²ÔÚѸ¿ìÔö³¤£¬¶ø×÷ΪÖÇÄÜÊÖ»ú±êÅäµÄÎÀÐǵ¼º½ÒµÎñÒ²ÔÚ·É¿ìÔö³¤¡£Í¬Ê±£¬ÎÒÃÇ´ÓÊÖ»úÁ÷Á¿É¢²¼Í¼ÖÐÒ²²»ÄÑ·¢ÏÖÊÖ»úµØÍ¼µ¼º½ÀûÓÃÒѾ­Õ¼ÁË¿¿½üÊÖ»ú×ÜÁ÷Á¿µÄÎå·ÖÖ®Ò»¡£ÕâÒѾ­Í¹ÏÔÊÖ»úµ¼º½ÔÚ¹«¹²ÉúÑÄÖÐÈÕÒæ³ÁÒªµÄְ룬ÁíÒ»·½ÃæËæ×Å“»¥ÁªÍø+”¡¢O2OµÈÒµÎñµÄÍÆ¶¯£¬ÊÖ»úµ¼º½Êг¡ÒÀÈ»½«·É¿ì·¢Õ¹¡£ÔÙÕߣ¬ÊÖ»úµ¼º½²úÉúµÄµØÀí´óÊý¾ÝÄܽøÒ»²½Ôì¾Í¸ü´óµÄÊг¡¼ÛÖµ¡£ÓÉÓÚ±±¶·ÔÚ¹úÄڵĵ¼º½¶¨Î»¾«¶È½«³¬¹ý GPS£¬½«À´ÊÖ»úÀûÓöԵ¼º½¶¨Î»¾«¶ÈÒªÇóµÄÌáÉý½«¼Ó¿ì±±¶·ÔÚ¹úÄÚÕâÒ»Êг¡È¡´ú GPS¡£±±¶·µ¼º½ÔÚÊÖ»úµ¼º½Êг¡µÄ·¢Õ¹¿Õ¼ä½«ÊǼ«¶È¾Þ´óµÄ£¬Ô¤¼Æ½«´øÀ´³¬¹ý°ÙÒÚ¼¶µÄÊг¡¡£

         ¹ÌÈ»ÖÇÄÜÖն˵¼º½Êг¡¾Þ´ó£¬µ«ÊǼøÓÚ±±¶·µ¼º½µÄ¼¼Êõ¶Ñ¼¯²»¼°¡¢Êг¡½øÈëµÄÌ«Íí£¬Õâ¸öÊг¡ÔÚÏ൱³¤µÄ¹¦·òÀïÃæÒÀÈ»»á±» GPS Ëù°Ú²¼¡£Ïà±ÈÀ´¿´£¬³µÔØÊг¡½«³ÉΪ±±¶·µ¼º½ÃñÓÃÍÆ¹ãµÄÒ»´óÍ»ÆÆ¿Ú£¬ÖØÒªÔ­ÒòÓУº

Ò»¡¢ ³µÔØÊг¡¹æÄ£Ó×ÓÚÊÖ»úµÈ¹«¹²Ïû·ÑÊг¡£¬Êг¡¾ºÕùÇ¿ÁÒˮƽ»¹Ïà¶Ô½ÏÓס£

¶þ¡¢ ³µÁ¾Êг¡¶Ô¼¼Êõ¶Ñ¼¯µÄÒªÇó½Ï¸ß£¬±±¶·µ¼º½ÆóÒµÄܹ»½ô×¥»úÓöͨ¹ýÊг¡¾ºÕùÀ´ÌáÉý¼¼ÊõʵÁ¦ºÍ¾ºÕùÁ¦¡£ÔÚ´Ë»ù´¡ÉÏ£¬ÔÙ½ø¾üÆäËû¹«¹²Ïû·ÑÁìÓò¡£

Èý¡¢ Æû³µµ¼º½Öն˶Թ¦ºÄµÄÒªÇó²»»áÏñÊÖ»úµÈ²úÆ·µÄÒªÇóÄÇô¸ß£¬±±¶·µ¼º½¼¼ÊõÄܹ»³ä·Ö²ûÑïÔÚ¾«¶È¡¢¶¨Î»µÈ·½ÃæµÄ¼¼ÊõÓÅÊÆ¡£

ËÄ¡¢ ±±¶·µ¼º½ÆóÒµÏà±È¹ú±íÆóÒµÓµÓж«Â·Ö÷µÄÓÅÊÆ£¬ÄÜͨ¹ý¶Ô±¾µØÊг¡¸üÉî¿ÌµÄÀí½âÌṩԽ·¢±¾µØ»¯µÄ·þÎñ¡£
±´Ë¹ÌØ--È«Çò×îÉÝ»ªµÄÓÎϷƽ̨  
        ÎÒ¹úÆû³µ²úÏúÁ¿ÔÚ 2012Äê¾ùÍ»ÆÆ 1,900ÍòÁ¾£¬Ô¤¼ÆÔÚ½ñÄêÎÒ¹ú½«ÓÐÖÁÉÙ 25%µÄ³ÇÕò¼ÒÍ¥Õ¼ÓÐÒ»Á¾¸öÈ˽γµ£¬½«À´ 5Äê³ÇÕò¾ÓÃñ¼ÒÍ¥½Î³µµÄÐèÒª¸´ºÏÔö³¤Âʽ«´ïµ½ 12%¡£Ä¿Ç°£¬±±¶·³µÔص¼º½²úÆ·³ÉÊì¶ÈÒÑ¿ÉæÇÃÀ GPS£¬Ëæ×ųɱ¾µÄ½øÒ»²½½µµÍÒÔ¼°Æû³µÏû·ÑʱÆÚµÄÀ´Á죬±±¶·µ¼º½½«Öð²½ÔÚ³µÔØÊг¡ÉÏÏÔ¶Æä¾Þ´óµÄDZÁ¦¡£ÉçÇøµ¼º½Ô̺¬¹Ø°®ÌØÊâÈËȺµÄÊг¡Ç±Á¦Ò²¼«¶È´ó¡£ÔÚÌØÊâÈËȺÖУ¬ÎÒ¹úÀÏÁ仯ÂÊÒÑ´ï 14.8%£¬ÀÏÁäÈ˶¡´ï 2.02ÒÚ£¬ÔÚУÓ×ѧÉú 9,473ÍòÈË£¬ÁôÊØ¶ùͯԼ 5,800Íò£¬³Á¶ÈÐÄÁ鲡»¼ÕßÔ¼ 1,600Íò¡£ÕâЩÈËȺÊDZ±¶·ÉçÇøµ¼º½µÄDZÔÚÓû§£¬Ëæ×ÅÉç»á¶ÔÌØÊâÈËȺµÄ¹Ø×¢Ôö³¤£¬¶ÔÉúÑÄÖÊÁ¿µÄÆ÷³Á£¬±±¶·ÔÚÕâÒ»Êг¡ÉÏÒ²½«´óÓÐ×÷Ϊ¡£Ô¤¼ÆÃ¿Äê±±¶·ÖÇÄÜ»¯¶¨Î»ÖÕ¶ËÐèÒªÁ¿½«´ïµ½Ç§Íò¼¶±ð£¬Ã¿ÄêÊг¡ÐèÒª×ÜÁ¿´ï°ÙÒÚÔª¼¶±ð£¬ÅäÌ×µÄÔËÓª·þÎñ²úÖµ½«´ïÊýÊ®ÒÚÔª¡£

          ¹«¹²Ïû·ÑÊг¡ÓÉÓÚ±±¶·ÎÀÐǵ¼º½²úÒµµÄ·¢Õ¹»¹²»ÃÀÂú£¬ËùÒÔÕâÒ»Êг¡Ö®Ç°µÄ·¢Õ¹¿Õ¼äÊÜÏÞ¡£µ«ÓÉÓÚ¹«¹²Ïû·Ñ¶ÔÎÀÐǵ¼º½µÄ¾Þ´óÐèÒª£¬±±¶·µ¼º½ÔÚ¸ÃÁìÓòµÄ·¢Õ¹Ç±Á¦¾Þ´ó¡£Ä¿Ç°£¬ÎÒ¹ú¹«¹²Ïû·ÑÀûÓÃÕ¼ÎÀÐǵ¼º½Êг¡³¬¹ý 80%£¬ÆäÖÐÃÀ¹ú GPS Õ¼¾Ý 95%µÄÊг¡¡£ÓÉÓÚ±±¶·Ð¾Æ¬³É±¾ÊÜÔìÓÚ¼¼ÊõÒÔ¼°³ö»õÁ¿£¬Ä¿Ç°Ïà±È GPS »¹Æ«¹ó£¬ÕâÒ²Êǵ¼Ö±±¶·µ¼º½ÔÚ¹«¹²ÀûÓÃÖз¢Õ¹»ºÂýµÄÔ­Òò¡£Ïà±Å×ÚGPS ĿǰӵÓеľ޴ó¹æÄ£ÓÅÊÆ£¬±±¶·µ¼º½Ð¾Æ¬Ö»ÓÐǧÍò¼¶±ð£¬¶øÃÀ¹ú GPS µÄ³ö»õÁ¿ÔÚǧÒÚ¼¶±ð¡£Ëæ×ű±¶·¶þ´úÑÇÌ«µØÓò×éÍøÊµÏÖ£¬¹ú¶Èͨ¹ý²¹ÖúרÏî¾­·ÑÀ´·¢Õ¹±±¶·Ð¾Æ¬£¬Ê¹Æä¹æÄ£»¯¡£Ô¤¼ÆÔÚ½ñÄêÖ®ºó£¬±±¶·µ¼º½Ð¾Æ¬½«´ïµ½¿Ï¶¨¹æÄ£¡£Òò¶ø£¬ÎÒÃÇÔ¤²âÕ¼¾Ýµ¼º½Êг¡ 80%µÄ¹«¹²Ïû·ÑÀûÓý«ÊDZ±¶·²úÒµ½«À´³Ö¾Ã²»±äµÄÇý¶¯Á¦¡£

ËÄ¡¢Õþ²ßÀûºÃ±±¶·Ç±Á¦ÎÞÏÞ

        ½è¼øÖ®Ç°ÃÀ¹úºÍ¶íÂÞ˹¶Ô GPS ºÍ¸ñÂåÄÉ˹µÄÍÆ¹ã£¬ÎÒ¹ú¶Ô±±¶·µÄÍÆ¹ãÒÀÈ»×ñÑ­×Å‚¾üÓÃΪÏÈ—>ÐÐҵʾ·¶—>ÃñÓúó·¢?µÄ·¢Õ¹õè¾¶£¬ÕâÖÐÑëµÄÐÐҵʾ·¶ÒÔ¼°ÃñÓõÄÍÆ¹ã¶¼Àë²»½¨¹ú¶ÈÕþ²ßµÄÖ§³Ö¡£ÔÚÃÀ¹ú GPS µÄ·¢Õ¹¹ý³ÌÖУ¬ÆäÕþ²ßÔ½À´Ô½Ê¢¿ªÇÒÿһ´ÎÕþ²ßµ÷Õû¶¼¼«´óµØÍƶ¯ÁË GPS ÔÚ GNSS ²úÒµÁ´¼°È«ÇòÊг¡µÄ·¢Õ¹¡£´Ë¿Ì£¬ÃÀ¹ú GPS ÒѾ­´Ó×î³õµÄ‚¾üÓÃΪÖ÷£¬ÃñÓÃΪ¸¨?·¢Õ¹µ½‚Ç¿¾ü»¤Ãñ¡¢ÒÔÃñÑø¾ü?µÄн׶Ρ£±±¶·µÄ·¢Õ¹Ò²½«×ñÑ­ÕâÒ»·¨¹æ£¬½«À´ÆäÊг¡»áÓµÓÐÎÞÏÞµÄDZÁ¦¡£

1. Õþ²ßÀûºÃ

         ×Ô 2007 ÄêÎÒ¹úÃܼ¯³ǫ̈ÁËÈô¸É¹ØÓÚÎÀÐǵ¼º½¼¼ÊõÑз¢ºÍÀûÓõÄÎļþ£¬Ö®ºóÏÕЩÿÄê¶¼ÓÐÓйØÕþ²ßÍÆ½øÎÀÐǵ¼º½ÓëλÅZ·þÎñ²úÆ·µÄÀûÓá£Í¬Ê±£¬¹ú¶È¿Æ¼¼¹æ»®¡¢Õ½ÊõÐÂÐ˲úÒµ¹æ»®¡¢µØÀíÐÅÏ¢²úÒµ¹æ»®µÈ¹æ»®Öоù¶ÔÎÒ¹ú±±¶·ÎÀÐǵ¼º½¼¼ÊõµÄÍ»ÆÆÓëÀûÓÃ×÷ÁËÏàÓ¦¹æ»®¡£ÔÚ±±¶·ÇøÓòϵͳÕýʽͶÈëÔËÐк͹ú¶È³ǫ̈¹ØÓÚÕ½ÊõÐÔÐÂÐ˲úÒµ·¢Õ¹µÄ¹æ»®Ö®ºó£¬¹ú¶È¸÷²¿Î¯ÒÔ¼°µØÉϸ÷Ê¡ÊеØÓòÒ²·×·×³ǫ̈±±¶·²úÒµ·¢Õ¹¹æ»®»òÐÐÒµÀûÓÃÍÆ¹ãÐж¯´òËã¡£


 ±´Ë¹ÌØ--È«Çò×îÉÝ»ªµÄÓÎϷƽ̨
±´Ë¹ÌØ--È«Çò×îÉÝ»ªµÄÓÎϷƽ̨
 
        2013 Ä꣬¹úÎñÔº°ì¹«Ìü°ä²¼¡¶¹ú¶ÈÎÀÐǵ¼º½²úÒµÖг־÷¢Õ¹¹æ»®¡·£¬ÖйúÎÀÐǵ¼º½²úÒµ´´Ð·¢Õ¹µ½ 2020Äê¸ù»ùÐγÉ£¬²úÒµÀûÓùæÄ£ºÍ¹ú¼Ê»¯Ë®Æ½´ó·ùÌáÉý¡£±±¶·ÎÀÐǵ¼º½Í¬Ê±Ò²ÔÚ‚Ê®¶þÎå?¹æ»®Öб»ÁÐÈëÕ½ÊõÐÔÐÂÐ˲úÒµÖ®Ò»¡£Ä¿Ç°£¬³Ëלһ´øÒ»Â·µÄÕþ²ß¶«·ç£¬¹ú¶ÈÒ²ÔÚÆ÷³Á±±¶·ÎÀÐǵ¼º½ÔÚ“Ò»´øÒ»Â·”ÖеÄÀûÓã¬Ò²µ«Ô¸½èÕâ¸ö»úÓö½«±±¶·ÍÆÏòÈ«Çò¡£ÔÚ“Ò»´øÒ»Â·”Õ½ÊõÖУ¬±±¶·²»½öÆð×ŵ¼º½¡¢¶¨Î»¡¢Êý¾Ý²É¼¯¡¢²â»æµÈλÅZ·þÎñ×÷Óã¬Í¬Ê±Ò²¸ºµ£×ű£ÏÕÎÀÐÇͨѶÎÞ×è°­µÄ³ÁÈΡ£Í¬Ê±£¬½ñÄêÒ²ÊǂʮÈýÎå?´òËãµÄ³ǫ̈Ä꣬×÷Ϊ¹ú¶È³ÁÒªÕ½Êõ¹æ»®µÄ‚±±¶·?±Ø½«ÒÀÈ»×÷Ϊ¹ú¶ÈµÄÕ½ÊõÖØµã±»ÁÐÈëÆäÖС£½è¼øµÂ¹ú¹¤Òµ 4.0µÄ¹æ»®£¬¹úÎñÔºÓÚ 2015Äê 5Ô 8ÈÕ°ä²¼¡¶ÖйúÔì×÷ 2025¹æ»®¡·£¬¹æ»®Ìá³öÁËÖйúÔì×÷Ç¿¹ú½¨ÉèÈý¸öÊ®ÄêµÄ‚Èý²½×ß?Õ½Êõ£¬ÊÇÎÒ¹úÖ´ÐÐÔì×÷Ç¿¹úÕ½ÊõµÚÒ»¸öÊ®ÄêµÄÐж¯¸ÙÁì¡£¡¶ÖйúÔì×÷ 2025¡·ÖÐÌá³ö£¬¼Ó¿ìÍÆ¶¯¹ú¶ÈÃñÓÿռä»ù´¡ÉèÊ©½¨É裬·¢Õ¹ÐÂÐÍÎÀÐÇµÈ¿Õ¼äÆ½Ì¨ÓëÓÐÐ§ÔØºÉ¡¢¿ÕÊÀ½ç¿í´ø»¥ÁªÍøÏµÍ³£¬Ðγɳ־óÖÐø²»±äµÄÎÀÐÇÒ£¸ÓעͨѶ¡¢µ¼º½µÈ¿Õ¼äÐÅÏ¢·þÎñÄÜÁ¦¡£

         ×÷Ϊ¹ú¶ÈÕ½Êõ³ÁµãÒÔ¼°½«À´Í¨Ñ¶µ¼º½¼¼ÊõµÄ»ùʯ£¬Óйزó·öÕþ²ßÒÀÈ»»á³ÖÐø³ǫ̈ÒÔÍÆ¶¯±±¶·ÏµÍ³µÄ½Ï¿ì½ÏºÃµÄ·¢Õ¹¡£µ¼º½ÔÚÔì×÷ÒµÖУ¬ÈçÎïÁ÷¡¢¹¤³Ì¡¢ÍÁ½¨¡¢½»Í¨ÔËÊäÉ϶¼ÓÐ׿«¶È¹Ø¼üµÄ×÷Óã¬Æä·¢Õ¹¿Ï¶¨»á±»Ô½À´Ô½Æ÷³Á¡£Í¬Ê±£¬Ô¤¼Æ 2020ÄêÈ«Çò×éÍøÊµÏÖ£¬ÔÚ¡¶ÖйúÔì×÷ 2025¡·ºó°ë¶Î±±¶·½«Æð×ÅÖÁ¹Ø³ÁÒªµÄ×÷ÓᣠÓÉ´Ë¿´À´£¬½«À´Ê®Äê¶¼½«ÊDZ±¶·ÎÀÐǵ¼º½ÏµÍ³¼°ÓйزúÒµÁ´µÄ·¢×÷ʽ·¢Õ¹ÆÚ¡£

2.±±¶·Êг¡Ç±Á¦ÎÞÏÞ

         È«ÇòÎÀÐǵ¼º½²úÒµÔÚ 1994-2003 Äê¾­ÀúÁË‚»Æ½ðÊ®Äê?µÄ¸ß¿ìÔö³¤¡¢2004-2009ÄêµÄ°²ÎÈÔö³¤Ö®ºó£¬Æä²úÒµ·¢Õ¹¹æÄ£ÈÕÇ÷À©´ó£¬2012 ÄêÈ«ÇòÎÀÐDzúÒµ²úÖµÔöÖÁ 1,895ÒÚÃÀÔª¡£½«À´£¬Ëæ×ű±¶·µ¼º½ÏµÍ³µÄÃÀÂúºÍ³ÉÊìÒÔ¼°È«Çò×éÍøµÄʵÏÖ¡¢¶íÂÞ˹¸ñÂåÄÉ˹ϵͳºÍŷÿì¤ÀûÂÔϵͳµÄ²»ÐÝͶÈëʹÓã¬Í¬Ê±ÃÀ¹ú GPS ÆðÍ·²»ÐÝÏòвúÆ·¡¢ÐÂÁìÓò¡¢ÐÂÊг¡Éî¿Ì£¬È«ÇòÎÀÐǵ¼º½²úÒµµÄÀûÓòúÖµ¹æÄ£½«»á²»ÐÝÌá¸ß¡£½ö´Ó GPS³ö»õÁ¿À´¿´£¬ÔÚ 2011-2013ÄêÆÚ¼äµÄÄ긴ºÏÔö³¤Âʳ¬¹ý20%£¬½ö 2013Äê³ö»õÁ¿¾Í´ï 900Íǫ̀×óÓÒ¡£ÓÉÓÚÎÀÐǵ¼º½ÏµÍ³²»ÐݵØÉý¼¶»»´ú£¬ÎÀÐǵ¼º½ÏµÍ³ËùÉæ¼°µÄÀûÓÃÁìÓòÒ²ÔÚ²»ÐÝÀ©´ó£¬ÐµÄÐèÒª´øÍ·ÐµÄÀûÓúÍвúÆ·µÄ¼Ó¿ìÓ¿ÏÖ¡£Òò¶ø£¬Êг¡¶ÔÎÀÐǵ¼º½ÏµÍ³µÄÐèÒª»á²»ÐÝÔö³¤£¬ÕâÒ²»áÊèµ¼Êг¡µÄз¢Õ¹¡£ÎÀÐǵ¼º½ÏµÍ³µÄ²úÒµÁ´£¬Ô̺¬Ð¾Æ¬Ôì×÷¡¢ÎÀÐǵ¼º½¡¢µç×ÓµØÍ¼¡¢Î»ÅZ·þÎñµÈ³ÇÊв»Ðݵط¢Õ¹ÃÀÂú¡£¾Ý GSA Ô¤²â£¬È«ÇòÎÀÐǵ¼º½Êг¡¹æÄ£½«ÓÉ 2010 ÄêµÄ 775.8 ÒÚÃÀÔªÔö³¤µ½ 2020ÄêµÄ 2,207.4ÒÚÃÀÔª£¬10ÄêÔö³¤ 2.84±¶¶ÔÓ¦µÄÄê¾ù¸´ºÏÔö³¤ÂÊΪ 11.02%¾Ý¡¶ÖйúÎÀÐǵ¼º½ÓëλÅZ·þÎñ²úÒµ·¢Õ¹°×ƤÊé¡·£¨2013£©¹ÀË㣬2013ÄêÎÒ¹úÎÀÐǵ¼º½ÓëλÅZ·þÎñ²úÒµ²úÖµ¹æÄ£ÒÑ´ï 1,040ÒÚÔª£¬Äê¾ùÔÈÔö³¤Âʸߴï 39%¡£ÆäÖб±¶·²úÖµÒѾ­³¬¹ý 100ÒÚ£¬½Ï 2012ÄêÔö³¤ 150%£»µ¼º½¶¨Î»Öն˵Ä×ÜÏúÊÛÁ¿Í»ÆÆ 3.48ÒŲ́£¬½Ï 2012ÄêÔö³¤ 70%¡£µ½ 2013ÄêÄêµ×£¬±±¶·ÖÕ¶ËÃñ¶à³ÖÓÐÁ¿³¬¹ý 130ÍòÌ×£¬Äê¶ÈÔö³¤ 117ÍòÌס£Í¬Ê±£¬°×ƤÊéÏÔʾÎÒ¹úÎÀÐǵ¼º½ÓëλÅZ·þÎñ²úÒµÁ´ÉÏ¡¢ÖÓ×¢ÏÂÓβúÖµÕ¼±È±ðÀëΪ 15%¡¢68%ºÍ 17%£¬ ÆäÖÐÉÏÓκÍÖÐÓÎÕ¼±È¾ùÓнµÂäÇ÷Ïò£¬ÕâÅú×¢ÎÒ¹úµÄ±±¶·ÎÀÐDzúÒµÁ´·¢Õ¹Õý×ßÏò³ÉÊì¡£
±´Ë¹ÌØ--È«Çò×îÉÝ»ªµÄÓÎϷƽ̨

        ¹úÎñÔº 2013Äê³ǫ̈µÄ¡¶¹ú¶ÈÎÀÐǵ¼º½²úÒµÖг־÷¢Õ¹¹æ»®¡·Ö¸³öµ½ 2020Ä꣬ÎÒ¹úÎÀÐǵ¼º½²úÒµ´´Ð·¢Õ¹¸ñ¾Ö¸ù»ùÐγÉ£¬²úÒµÀûÓùæÄ£ºÍ¹ú¼Ê»¯Ë®Æ½´ó·ùÌáÉý£¬²úÒµ¹æÄ£³¬¹ý 4,000ÒÚÔª£¬±±¶·ÎÀÐǵ¼º½ÏµÍ³¼°Æä¼æÈݲúÆ·ÔÚ¹úÃñ¾­¼Ã³ÁÒªÐÐÒµºÍ¹Ø¼üÁìÓòµÃµ½¿í·ºÀûÓã¬ÔÚ¹«¹²Ïû·ÑÊг¡Öð²½Íƹã±é¼°£¬¶Ô¹úÄÚÎÀÐǵ¼º½ÀûÓÃÊг¡µÄ¹±Ï×ÂÊ´ïµ½ 60%£¬³ÁÒªÀûÓÃÁìÓò´ïµ½ 80%ÒÔÉÏ£¬ÔÚÈ«ÇòÊг¡ÓµÓнÏÇ¿µÄ¹ú¼Ê¾ºÕùÁ¦¡£Æ¾¾ÝÒÔÉÏÊý¾Ý¼´±ãÊØ¾É²âË㣬2020 Äê±±¶·ÓйزúÖµ½«Îª 2012ÄêµÄ 60±¶¡£¶ø 1993-2001Ä꣬GPSÊг¡ 8Ä긴ºÏÔö³¤ÂÊ´ïµ½ 49.2%£¬±±¶·ÓëÃÀ¹ú GPSÊг¡·¢Õ¹·¨¹æ¸ù»ùÎǺÏ£¬¹ú¶ÈËùÉèÁ¢µÄÖ¸±ê²¢²»¼¤½ø¡£
±´Ë¹ÌØ--È«Çò×îÉÝ»ªµÄÓÎϷƽ̨
        ¹ÌÈ»ÃñÓÃÊг¡ÊDZ±¶·Êг¡ÖØÒªÇý¶¯Á¦Ò²Êǽ«À´µÄ×î´óÊг¡£¬µ«ÊǽüÆÚ¾üÓÃÊг¡ÈÔ¾ÉÊDZ±¶·ÎÀÐǵ¼º½²»±äÊг¡Ôö³¤µã¡£ÒÀÕÕÃÀ¾üÔÚ GPS ÉÏͶÈëµÄ¾ü·ÑÕ¼±È1.5%À´´ÖÂÔ¹ÀË㣬¹úÄÚ¾üÓñ±¶·Êг¡¹æÄ£µ½ 2020 Ä꽫³¬¹ý 200 ÒÚÔª£¬Ä긴ºÏÔö³¤ÂÊÔ¼ 17%¡£Æ¾¾ÝÎÒÃǶԱ±¶·ÓÐ¹ØÆóÒµµÄµ÷ÑÐÇé¿öÀ´¿´£¬ ½üÆÚ±±¶·ÁúÍ·µÄְλºÜ´óˮƽÉÏÈ¡¾öÓÚÆäÄõ½¾ü·½¶©µ¥¡£ÔÚ¾üÓÃÊг¡²É¹ºÉÏÃæÕ¼ÓÅÊÆµÄÆóÒµ±ØÈ»ÊÇ¶ÌÆÚÊг¡ÁúÍ·ÆóÒµ£¬Í¬Ê±ÔÚ¾ü·½¶©µ¥É϶Ѽ¯µÄÏÈ·¢ÓÅÊÆ¡¢¼¼ÊõÓÅÊÆÒ²±Ø½«³ÉΪÆóÒµµì¶¨ºÃµÄ»ù´¡Îª³Ö¾ÃÕùÈ¡²»±ä¡¢¾Þ´óµÄÃñÓÃÊг¡×öºÃ³ï±¸¡£


ÈȵãÐÂÎÅ

°æÈ¨ËùÓÐ © ±´Ë¹ÌØ  ¾©ICP±¸05067819ºÅ-3¡¡¾©¹«Íø°²±¸11011502038177
in-fobg
¡¾ÍøÕ¾µØÍ¼¡¿